中文English
ISSN 1001-5256 (Print)
ISSN 2097-3497 (Online)
CN 22-1108/R

Vol.42 No.2 (304 in total) Feb. 2026

Theme Issue: Advances and Challenges in Eliminating Hepatitis D

Executive Chief Editors:

JIA Jidong(Beijing Friendship Hospital,Capital Medical University)

NIU Junqi(The First Hospital of Jilin University)


Display Method:
Editorial
Subgroup stratified burden of hepatitis D virus in Asia
Huzefa Ahmed, Rida Ayub, Usama Ahmed, Bilal Ahmed, Afia Ayub, Adeel Masood, Erum Khan, Saeed Hamid
2026, 42(2): 249-259. DOI: 10.12449/JCH260201
Abstract(245) HTML (87) PDF (1145KB)(100)
Abstract:
Hepatitis D virus (HDV) infection, the most severe form of viral hepatitis, remains underrecognized in the Asia due to inconsistent screening and limited surveillance. This systematic review (1970—2025) stratified HDV prevalence by population subgroups: community, hospital-based, and high-risk.Community studies showed high prevalence in Pakistan, Kazakhstan, and Kyrgyzstan; hospital cohorts revealed hyperendemicity in Mongolia and Uzbekistan; high-risk populations showed concentrated transmission in [Hong Kong, China], [Taiwan, China], Vietnam, and Sultanate of Oman. Many countries and regions lacked subgroup-specific data.The uneven, population-dependent burden underscores HDV as a major driver of advanced liver disease in Central and South Asia. Routine HDV screening and RNA-based diagnostics are essential to define burden and advance WHO 2030 elimination targets.1
Expert Forum
Strategies and challenges for hepatitis D prevention and control
Di XU, Jing HAN, Jian LI
2026, 42(2): 260-264. DOI: 10.12449/JCH260202
Abstract(262) HTML (76) PDF (649KB)(104)
Abstract:
Hepatitis D is an inflammatory liver disease caused by hepatitis D virus (HDV) infection, and co-infection of HDV and hepatitis B virus dramatically accelerates the progression of liver disease and significantly increases the risk of liver cirrhosis and hepatocellular carcinoma. However, due to insufficient awareness and concern about hepatitis D among the public, clinicians, and public health workers, the screening rate of hepatitis D remains at a relatively low level around the world. The true disease burden of hepatitis D has been seriously underestimated, and it has become one of the major challenges in the global campaign of hepatitis elimination. This article systematically reviews the current epidemiological situation of hepatitis D, prevention and control strategies, and related issues and challenges and analyzes the future strategies and measures for prevention and control, in order to provide a reference for promoting the achievement of the goal to eliminate viral hepatitis as a public health threat.
Etiological detection techniques for hepatitis D virus infection: Clinical application and research advances
Huimin LIU, Wenting CHEN, Qing MAO
2026, 42(2): 265-271. DOI: 10.12449/JCH260203
Abstract(232) HTML (71) PDF (764KB)(210)
Abstract:
Hepatitis D is a severe infectious disease caused by hepatitis D virus (HDV), and its clinical manifestation and outcome vary depending on the mode of infection (co-infection and super-infection). This article systematically elaborates on the etiological markers for HDV, screening strategies for HDV infection, clinical diagnosis, and principles for treatment and management. In addition, it also discusses the challenges in etiological detection of HDV infection from the perspectives of the unique structure of the virus, genotypes, and detection techniques and reviews the new techniques in this field, in order to provide a reference for the clinical diagnosis and treatment of patients with HDV and offer new ideas for the standardization and domestication of etiological detection techniques.
Clinical management of patients with hepatitis D
Xu WU, Jing DOU, Feng GUO, Huxibaiheti, Xiaozhong WANG
2026, 42(2): 272-277. DOI: 10.12449/JCH260204
Abstract(259) HTML (106) PDF (664KB)(252)
Abstract:
Hepatitis D virus (HDV), as a defective virus, relies on the envelope protein of hepatitis B virus (HBV) to complete replication and transmission. Chronic hepatitis B (CHB) patients comorbid with HDV infection may experience significant acceleration of liver disease progression and a significantly higher risk of serious complications such as liver cirrhosis and hepatocellular carcinoma (HCC) compared with the patients with CHB alone, which poses a serious threat to the life and health of patients. At present, the coverage rate of HDV screening needs to be improved, and some patients with HBV/HDV co-infection have not been found in time. Therefore, strengthening the understanding of HDV among clinicians, expanding the scope of HDV screening, identifying patients with infection in a timely manner, and performing standardized antiviral therapy and long-term follow-up management are of great significance for improving the prognosis of patients, reducing disease burden, improving the quality of life of patients, and achieving the global goal of “eliminating viral hepatitis as a public health threat by 2030”.
Research advances in antiviral drugs for the treatment of hepatitis D virus infection
Yang LIU, Yonghe QI, Zhongmin ZHOU, Jianhua SUI, Wenhui LI
2026, 42(2): 278-285. DOI: 10.12449/JCH260205
Abstract(264) HTML (91) PDF (767KB)(87)
Abstract:
Co-infection of hepatitis D virus (HDV) and hepatitis B virus (HBV) is the most severe form of viral hepatitis and is associated with accelerated progression of liver disease and a significant increase in the risk of liver cirrhosis and hepatocellular carcinoma. Nucleo(s)tide analogues for HBV treatment are ineffective against HDV infection, necessitating the urgent need for developing specific and effective antiviral therapies for HDV. In recent years, significant advances have been made in the research and development of specific antiviral drugs against HDV, including entry inhibitors targeting viral entry (Bulevirtide) and monoclonal antibody drugs (Libevitug), which bring ground-breaking advances in the treatment of HDV infection. This article briefly reviews the latest research advances in therapeutic drugs for HDV, introduces the mechanism of action and clinical research data of new drugs recently approved for the treatment of HDV, and discusses the challenges that need to be solved in the field of HDV treatment, in order to provide a reference for understanding the current status of hepatitis D treatment.
Hotspot·Perspective·Viewpoint
Current status of research on pre-acute-on-chronic liver failure
Rui ZHAO, Jingran JIAO, Yu CHEN
2026, 42(2): 286-292. DOI: 10.12449/JCH260206
Abstract(240) HTML (100) PDF (674KB)(86)
Abstract:
Acute-on-chronic liver failure (ACLF) is a syndrome with high mortality triggered by acute predisposing factors in patients with underlying chronic liver diseases. Clinical studies have shown that ACLF can be reversed to a certain degree, and early intervention can improve patient prognosis, whereas delayed diagnosis and treatment can lead to a significant increase in mortality. In recent years, scholars in this field have proposed the concept of “pre-acute-on-chronic liver failure (Pre-ACLF)”, which aims to improve clinical outcomes through early identification and intervention. This article systematically reviews the origin of the Pre-ACLF concept and its latest definitions in China and globally, summarizes the latest research advances in Pre-ACLF in terms of traditional clinical-laboratory parameters, high-throughput omics, and molecular biological mechanisms, and proposes the important clinical need for further unifying the definition of Pre-ACLF.
Guideline
An excerpt of ACG clinical guideline: Perioperative risk assessment and management in patients with cirrhosis (2025 edition)
Qizhen HE, Junqi XIA, Cheng ZHANG, Xingshun QI
2026, 42(2): 293-295. DOI: 10.12449/JCH260207
Abstract(263) HTML (105) PDF (483KB)(87)
Abstract:
Recently, the American College of Gastroenterology (ACG) released the clinical guidelines on perioperative risk assessment and management of patients with cirrhosis, proposing a comprehensive approach for perioperative risk assessment and management in these patients. The guidelines mainly focus on the severity of liver diseases, extrahepatic comorbidities, and surgery-specific factors, with an emphasis on individualized risk stratification using validated risk assessment tools (such as the VOCAL-Penn score) for patients with cirrhosis. This article gives an excerpt of the key statements in the guidelines.
An excerpt of medical management of polycystic liver disease: A position statement from the European Reference Network on Hepatological Diseases (2025 edition)
Wenting WU, Yueyong ZHU
2026, 42(2): 296-300. DOI: 10.12449/JCH260208
Abstract(300) HTML (197) PDF (591KB)(87)
Abstract:
In January 2026, the European Reference Network on Hepatological Diseases released a position statement on polycystic liver disease (PLD). Compared with existing diagnosis and treatment recommendations, this statement provides the latest practical guidance on somatostatin analogues as the sole available pharmacological intervention for severe PLD, including clear criteria for eligibility, the criteria for initiation and discontinuation of treatment, and the gaps requiring further research. This statement also defines the criteria for patient selection, treatment goals, and monitoring strategies, and these updates fully reflect the latest clinical evidence and practical needs in the management of PLD. This article gives an excerpt of the key practical recommendations from the statement.
An excerpt of European consensus recommendations for direct cholangioscopy and pancreatoscopy using a modified Delphi process (2025 edition)
Fan YANG, Lianghao HU
2026, 42(2): 301-303. DOI: 10.12449/JCH260209
Abstract(161) HTML (71) PDF (474KB)(73)
Abstract:
Over the past decade, with the continuous development of direct cholangioscopy and pancreatoscopy, they have been widely used in the diagnosis and treatment of various pancreaticobiliary diseases. In October 2025, United European Gastroenterology released the consensus recommendations for direct cholangioscopy and pancreatoscopy, including general recommendations for direct cholangioscopy and pancreatoscopy and specific recommendations for biliopancreatic duct stones, biliary strictures, and other indications, with an aim to provide standard guidance for the clinical diagnosis and treatment of pancreaticobiliary diseases. This article gives an excerpt of the key recommendations in the consensus.
Viral Hepatitis
Efficacy and safety of Babaodan Capsule in patients with chronic hepatitis B virus infection comorbid with gallbladder polyps
Qianqian NIU, Huan CHEN, Ying ZHENG, Chunyan GOU, Chen XU, Li LI, Xinxin WANG, Jianping LIU, Zhaolan LIU, Xiuhui LI
2026, 42(2): 304-311. DOI: 10.12449/JCH260210
Abstract(251) HTML (118) PDF (1255KB)(89)
Abstract:
  Objective  To investigate the efficacy and safety of Babaodan Capsule (BBD) in the treatment of patients with chronic hepatitis B virus (HBV) infection with damp-heat in the liver and gallbladder comorbid with gallbladder polyps.  Methods  A randomized, double-blinded, placebo-controlled single-center trial was conducted among 120 patients with chronic HBV infection who were admitted to Beijing YouAn Hospital, Capital Medical University, from August 2020 to April 2023, and they were divided into treatment group (BBD) and control group (placebo), with 60 patients in each group. The course of treatment was 24 weeks, and follow-up assessments were conducted every 4 weeks. The primary outcome measures were the number and maximum diameter of gallbladder polyps (assessed by ultrasound), and the secondary outcome measures included traditional Chinese medicine (TCM) syndrome score, blood lipid levels, and liver function parameters. The independent-samples t test or the Wilcoxon rank-sum test was used for comparison of continuous data between two groups, and the chi-square test or the Fisher’s exact test was used for comparison of categorical data between two groups; the Wilcoxon rank-sum test was used for comparison of ranked data between two groups; the generalized estimating equation was used to analyze repeated measures data.  Results  After 8 weeks of treatment, the treatment group had a significantly smaller diameter of polyps and a significantly lower number of polyps than the control group (Z=-1.76 and -1.80, both P<0.05), and after 24 weeks of treatment, the treatment group had a significantly higher polyp reduction rate than the control group (30.51% vs 10.91%, P<0.05). The subgroup analysis showed that patients receiving combined antiviral therapy, male patients, patients with a diameter of polyps of <5 mm, and patients with multiple polyps tended to achieve significantly greater benefits. At week 8 of treatment, the treatment group had a significantly better TCM syndrome score than the control group (Z=-2.35, P<0.05); after treatment, compared with the control group, the treatment group had a significantly greater increase in high-density lipoprotein (Z=-1.85, P<0.05) and significantly lower levels of alanine aminotransferase (Z=-2.06, P <0.05), aspartate aminotransferase (Z=-2.13, P<0.05), total bilirubin (Z=-2.12, P<0.05), and direct bilirubin (Z=-3.09, P<0.05). No serious adverse events were reported in either group.  Conclusion  BBD can effectively reduce the size of gallbladder polyps, improve TCM syndrome score, and reduce the level of bilirubin in patients with chronic HBV infection with damp-heat in the liver and gallbladder, with a favorable safety profile, and it may be more suitable for patients receiving combined antiviral therapy and specific subgroups (male patients, patients with a diameter of polyps of <5 mm, and patients with multiple polyps.
Fatty Liver Disease
Impact of visceral fat area on significant liver fibrosis in patients with nonalcoholic fatty liver disease and establishment of a predictive model
Jingkai YUAN, Fengming ZHAO, Huangqi LIN, Meijie SHI, Huanming XIAO, Yubao XIE, Xiaoling CHI
2026, 42(2): 312-318. DOI: 10.12449/JCH260211
Abstract(205) HTML (80) PDF (1019KB)(82)
Abstract:
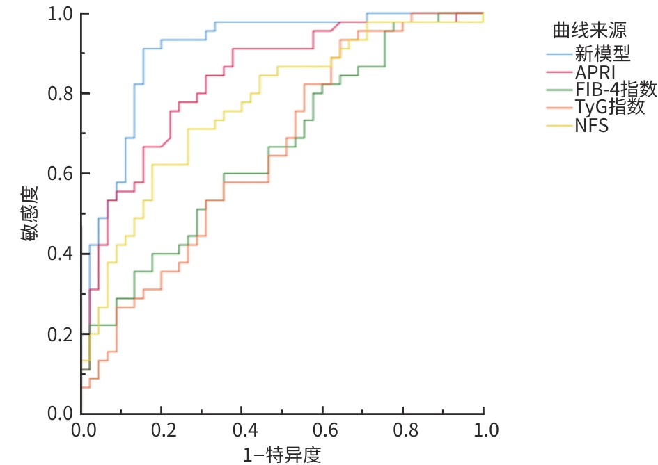
  Objective  To investigate whether visceral fat area (VFA) is an independent risk factor for significant liver fibrosis in patients with nonalcoholic fatty liver disease (NAFLD) based on clinical data, and to establish an effective diagnostic model.  Methods  A total of 222 NAFLD patients who attended Department of Hepatology, Guangdong Provincial Hospital of Traditional Chinese Medicine, from January 2021 to April 2025 were enrolled, and according to liver stiffness measurement (≥8 kPa or not), they were divided into significant fibrosis group and non-significant fibrosis group. Propensity score matching (PSM) was performed at a ratio of 1∶1 to balance the baseline data between the two groups. The independent-samples t test or the Mann-Whitney U test was used for comparison of continuous data between two groups; the chi-square test was used for comparison of categorical data between groups. A Spearman correlation analysis was used to determine the correlation of VFA and other indicators with significant liver fibrosis; univariate and multivariate logistic regression analyses were used to identify whether VFA was an independent risk factor for significant liver fibrosis in NAFLD patients, and the receiver operating characteristic (ROC) curve was plotted to assess the predictive performance of related indicators.  Results  A total of 45 patients with significant liver fibrosis and 177 patients without significant liver fibrosis were enrolled, and after PSM, 90 patients (45 pairs) were finally included in analysis. Compared with the non-significant fibrosis group, the significant fibrosis group had significantly higher levels of body mass index (BMI), fasting blood glucose (FBG), glycated hemoglobin (HbA1c), uric acid (UA), alanine aminotransferase (ALT), aspartate aminotransferase (AST), gamma-glutamyl transpeptidase (GGT), controlled attenuation parameter (CAP), and VFA, as well as a significantly higher proportion of patients with visceral fat obesity or three or more metabolic risk factors (all P<0.05). VFA, BMI, AST, and HbA1c were strongly correlated with significant liver fibrosis (all r>0.5, all P <0.05), and ALT, GGT, UA, FBG, and CAP were significantly positively correlated with significant liver fibrosis (r=0.3 — 0.5, all P<0.05). VFA (odds ratio [OR]=1.040, 95% confidence interval [CI]: 1.018 — 1.062, P<0.05), FBG (OR=2.372, 95%CI: 1.199 — 4.691, P<0.05), and AST (OR=1.032, 95%CI: 1.003 — 1.058, P<0.05) were independent risk factors for significant liver fibrosis in NAFLD patients. The new diagnostic model based on VFA, FBG, and AST (with an area under the ROC curve [AUC] of 0.907) had a significantly better performance than aspartate aminotransferase-to-platelet ratio index (AUC=0.834), fibrosis-4 (AUC=0.660), triglyceride-glucose index (AUC=0.656), and NAFLD fibrosis score (AUC=0.768) in predicting significant liver fibrosis in NAFLD patients (all P<0.05).  Conclusion  VFA is an independent risk factor for significant liver fibrosis in NAFLD patients, and the noninvasive diagnostic model based on VFA, FBG, and AST can effectively predict the onset of significant liver fibrosis in NAFLD patients.
Correlation between liver fibrosis degree and carotid plaque in patients with lean metabolic dysfunction-associated fatty liver disease
Shuai ZHANG, Shoulu JIN, Wanqing LI, Xijing SHI, Hao LIANG, Hao DONG, Dailong LU, Ying ZHU, Xiaoxing XIANG, Jun LIU
2026, 42(2): 319-325. DOI: 10.12449/JCH260212
Abstract(204) HTML (68) PDF (3293KB)(80)
Abstract:
  Objective  To investigate the association between noninvasive liver fibrosis markers and carotid plaque (CP) in patients with lean metabolic dysfunction-associated fatty liver disease (MAFLD), and to provide a basis for screening high-risk populations.  Methods  A total of 957 patients with lean MAFLD who underwent physical examination in Subei People’s Hospital from January 2021 to June 2023 was enrolled as the observation cohort, with the presence or absence of CP as the outcome, and fibrosis-4 (FIB-4) index and nonalcoholic fatty liver disease fibrosis score (NFS) were used to assess liver fibrosis degree. The independent-samples t test was used for comparison of normally distributed continuous data between two groups, and the Mann-Whitney U test was used for comparison of non-normally distributed continuous data between two groups; the chi-square test was used for comparison of categorical data between two groups. The multivariate logistic regression analysis, the restricted cubic spline analysis, the receiver operating characteristic curve, and the mediation effect analysis were used to investigate the association between liver fibrosis degree and CP.  Results  The prevalence rate of CP was 36.6% in the lean MAFLD population. Compared with the non-CP group(n=607), the CP group (n=350) had a significantly higher proportion of male patients, a significantly higher proportion of patients with smoking/diabetes/hypertension, and significantly higher levels of age, creatinine, blood urea nitrogen, triglycerides, fasting blood glucose, aspartate aminotransferase, aspartate aminotransferase/alanine aminotransferase ratio, NFS, and FIB-4 index, as well as significantly lower levels of platelet count and albumin (all P<0.05). The multivariate logistic regression analysis showed that after adjustment for confounding factors, FIB-4 index (odds ratio[OR]=2.979, 95% confidence interval[CI]:2.141 — 4.219, P<0.001) and NFS (OR=1.747, 95%CI: 1.499 — 2.046, P<0.001) were positively correlated with CP. Both FIB-4 index and NFS had a good value in predicting CP. Hypertension had a significant indirect effect on the prevalence rate of CP through its impact on liver fibrosis markers, and its mediating effect accounted for 39.5% — 40.8% of the total effect (P<0.001).  Conclusion  In patients with lean MAFLD, NFS and FIB-4 index are significantly positively correlated with the prevalence rate of CP, and they can be used as potential epidemiological predictive indicators. Liver fibrosis markers may play a mediating role in the association between hypertension and CP. Interventions targeting hypertension and liver fibrosis markers may help to prevent and delay the progression of CP.
Effect of different exercise interventions on patients with metabolic dysfunction-associated fatty liver disease: A systematic review and network Meta-analysis
Guodong MA, Zhuojing SUN, Song HU, Zijun YE, Mingchen MA, Fei CUI, Jiaju ZHU
2026, 42(2): 326-344. DOI: 10.12449/JCH260213
Abstract(429) HTML (118) PDF (6486KB)(80)
Abstract:
  Objective  To investigate the effect of different exercise interventions on metabolism and liver parameters in patients with metabolic dysfunction-associated fatty liver disease (MAFLD), and to provide evidence-based recommendations for clinical exercise rehabilitation.  Methods  This study was conducted according to the PRISMA guidelines, and the protocol was registered on the PROSPERO platform, with a registration number of CRD42025641717. PubMed, Web of Science, Scopus, Wiley Online Library, CNKI, Wanfang Data, and VIP were searched for related articles published up to September 2024. The Cochrane tool for assessing risk of bias was used to assess the quality of articles, and Stata MP 17.0 was used to perform the network meta-analysis.  Results  A total of 57 articles were included, involving 2 648 patients. The results showed that aerobic exercise combined with resistance exercise had the best effect in improving body mass index (mean difference [WMD]=-0.97, 95% confidence interval [CI]: -1.66 to -0.28], P<0.05, surface under the cumulative ranking curve [SUCRA]=85.4) and triglycerides (WMD=-29.6, 95%CI: -46.66 to 12.54, P<0.05, SUCRA=87.3); resistance exercise was the optimal intervention method for improving total cholesterol (WMD=-15.99, 95%CI: -24.19 to -7.79, P<0.05, SUCRA=79.9) and glutamine transaminase (WMD=-8.08, 95%CI: -12.13 to -4.02, P<0.05, SUCRA=87.3); low-intensity aerobic exercise had the best effect in improving aspartate aminotransferase (WMD=-4.3, 95%CI: -8.45 to -0.15, P<0.05, SUCRA=73.5), gamma-glutamyl transpeptidase (GGT) (WMD=-3.26, 95%CI: -7.79 to 1.27, P>0.05, SUCRA=82.3), and glycated hemoglobin (HbA1c) (WMD=-0.6, 95%CI: -2.02 to 0.82, P>0.05, SUCRA=78.8); moderate-intensity aerobic exercise was the optimal intervention modality to improve Homeostasis Model Assessment of Insulin Resistance (WMD=-0.92, 95%CI: -1.51 to -0.33, P<0.05, SUCRA=69.4). It should be noted that there were no significant differences in HbA1c and GGT across different exercise interventions (all P>0.05), suggesting that there was currently no sufficient statistical evidence to support that exercise could improve these two indicators.  Conclusion  Based on the comprehensive league table and cumulative probability ranking, aerobic exercise combined with resistance exercise, resistance exercise, and low- and moderate-intensity aerobic exercise may be the best exercise modality for improving key indicators in MAFLD patients, and targeted exercise modalities should be selected for intervention against different indicators; however, due to limitations of the original studies, further studies are needed for validation and exploration.
Effect of Huatan Qushi Huoxue prescription on macrophage efferocytosis mediated by a disintegrin and metalloproteinase 17 and triggering receptor expressed on myeloid cells 2 in rats with metabolic dysfunction-associated steatohepatitis
Lihui ZHANG, Sutong LIU, Qing ZHAO, Shanzheng LI, Minghao LIU, Wenxia ZHAO
2026, 42(2): 345-355. DOI: 10.12449/JCH260214
Abstract(178) HTML (91) PDF (61455KB)(79)
Abstract:
  Objective  To investigate the therapeutic effect and mechanism of Huatan Qushi Huoxue prescription on rats with metabolic dysfunction-associated steatohepatitis (MASH).  Methods  A total of 60 specific pathogen-free Sprague-Dawley rats were randomly divided into blank control group, model A group, model B group, Western medicine group (polyene phosphatidylcholine, 143.64 mg/kg), high-dose Chinese medicine group (Huatan Qushi Huoxue prescription, 20.16 g/kg), and middle-dose Chinese medicine group (Huatan Qushi Huoxue prescription, 10.08 g/kg). All rats except those in the blank control group were given high-fat diet. Samples were collected from the model A group at week 8, and since week 12, the other groups were given the corresponding drug once a day for 8 consecutive weeks, with samples collected at week 20. Body weight, liver wet weight, and liver index were measured for all rats; the microplate method was used to measure the serum levels of alanine aminotransferase (ALT), aspartate aminotransferase (AST), total cholesterol (TC), triglycerides (TG), high-density lipoprotein cholesterol (HDL-C), low-density lipoprotein cholesterol (LDL-C), and free fatty acids (FFA); ELISA was used to measure the serum levels of tumor necrosis factor-α (TNF-α), interleukin-1β (IL-1β), interleukin-6 (IL-6), and soluble triggering receptor expressed on myeloid cells 2 (sTREM2); HE staining and oil red O staining were performed to observe liver histopathological changes; immunofluorescence assay was used to measure CD68+TREM2+ cells in liver tissue and calculate the phagocytosis rate of macrophages; quantitative real-time PCR was used to measure the mRNA expression levels of sphingosine 1-phosphate (S1P), sphingosine 1-phosphate receptor 1 (S1PR1), a disintegrin and metalloproteinase 17 (ADAM17), and triggering receptor expressed on myeloid cells 2 (TREM2) in liver tissue, and immunohistochemistry was used to measure the protein expression levels of S1P, S1PR1, ADAM17, and TREM2 in liver tissue. A one-way analysis of variance was used for comparison of normally distributed continuous data with homogeneity of variance between groups, and the least significant difference t-test was used for further comparison between two groups; the Welch’s test was used for comparison of normally distributed continuous data with heterogeneity of variance between groups, and the Tamhane’s test was used for further comparison between two groups. The Kruskal-Wallis H test was used for comparison of non-normally distributed continuous data between groups, and the Dunn’s test was used for further comparison between two groups.  Results  Compared with the blank control group, the model A group and the model B group had significant increases in body weight and liver wet weight, and the model B group had a significant increase in liver index (all P<0.05). HE staining showed diffuse macrovesicular steatosis of liver tissue in the model A group and a large number of hepatocytes with ballooning degeneration in liver tissue in the model group B, with the presence of mixed inflammatory cell infiltration and mild perisinusoidal fibrosis in the lobules and the portal area. Compared with the blank control group, the model A group and the model B group had significant increases in NAS score and oil red O-positive area (all P<0.05), and the model B group had significant increases in these two indicators than the model A group (both P<0.05). Compared with the blank control group, the model A group and the model B group had significant increases in the serum levels of TC, TG, LDL-C, FFA, IL-1β, IL-6, and sTREM2 and a significant reduction in the serum level of HDL-C, and the model B group had significant increases in the serum levels of ALT, AST, and TNF-α (all P<0.05); compared with the model A group, the model B group had significant increases in the serum levels of ALT, AST, TC, TG, FFA, TNF-α, IL-1β, IL-6, and sTREM2 and a significant reduction in the serum level of HDL-C (all P<0.05). Immunofluorescence assay showed that compared with the blank control group, the model A group had a significant increase in the phagocytosis rate of macrophages (P<0.05), while the model B group had a significantly lower phagocytosis rate of macrophages than the model A group (P<0.05). Quantitative real-time PCR showed that compared with the blank control group, the model A group and the model B group had a significant increase in the mRNA expression level of TREM2, and the model B group had significant increases in the mRNA expression levels of S1P and S1PR1 (both P<0.05); moreover, compared with the model A group, the model B group had significant increases in the mRNA expression levels of S1PR1 and TREM2 (both P<0.05). Immunohistochemistry showed that compared with the blank control group, the model A group and the model B group had significant increases in the protein expression levels of S1P, S1PR1, and ADAM17, and the model A group had a significant increase in the protein expression level of TREM2 (all P<0.05); compared with the model A group, the model B group had significant increases in the protein expression levels of S1P, S1PR1, and ADAM17 and a significant reduction in the protein expression level of TREM2 (all P<0.05). Compared with the model B group, each medication group had significant reductions in body weight, liver wet weight, and liver index (all P<0.05); each medication group had significant improvements in hepatic steatosis and inflammatory damage, with significant reductions in NAS score and oil red O-positive area (all P<0.05); each medication group had significant reductions in the serum levels of ALT, AST, TC, TG, FFA, IL-1β, and IL-6 (all P<0.05) and a significant increase in the serum level of HDL-C (P<0.05), and the high-dose Chinese medicine group had a significant reduction in the serum level of TNF-α (P<0.05); each medication group had a significant increase in the phagocytosis rate of macrophages (all P<0.05); the high- and middle-dose Chinese medicine groups had a significant reduction in the protein expression level of ADAM17, and the high-dose Chinese medicine group had a significant increase in the protein expression level of TREM2 (all P<0.05).  Conclusion  Huatan Qushi Huoxue prescription improves lipid metabolism and inflammation in the liver of MASH rats by regulating hepatic macrophage phagocytosis.
Liver Fibrosis and Liver Cirrhosis
Safety of endoscopic variceal ligation and endoscopic cyanoacrylate injection in treatment of esophagogastric varices in patients with liver cirrhosis and influencing factors for postoperative bleeding
Luyao JIA, Baoying CAO, Chunming HUANG, Biao XIE, Hongbo GAO, Chuo LI, Qinghua HUANG
2026, 42(2): 356-361. DOI: 10.12449/JCH260215
Abstract(218) HTML (126) PDF (1076KB)(76)
Abstract:
  Objective  To investigate the risk factors for bleeding within 5 days and 2 weeks after endoscopic variceal ligation (EVL) or endoscopic cyanoacrylate injection (ECI) for the treatment of esophagogastric varices in patients with liver cirrhosis, as well as the safety of EVL/ECI in patients with thrombocytopenia.  Methods  A total of 489 patients with liver cirrhosis and esophagogastric varices who underwent EVL/ECI in Guangzhou Eighth People’s Hospital, Guangzhou Medical University, from January 2018 to December 2023 were enrolled as subjects, and according to the presence or absence of bleeding after surgery, they were divided into bleeding group and non-bleeding group. The risk factors for bleeding within 5 days and 2 weeks after surgery were analyzed. The independent-samples t test or the Mann-Whitney U test was used for comparison of continuous data between groups, and the chi-square test or the continuity-corrected chi-square test was used for comparison of categorical data between groups; the receiver operating characteristic (ROC) curve was plotted to determine the cut-off value of MELD score; a multivariate logistic regression analysis was used to identify the independent risk factors for postoperative bleeding.  Results  There were no significant differences in the bleeding rates within 5 days and 2 weeks after EVL/ECI between the 386 patients with a platelet count of ≥50×109/L and the 103 patients with a platelet count of (25 — 49)×109/L (5 days: 1.94% vs 2.85%, P=0.870; 2 weeks: 2.91% vs 4.92%, P=0.544). The overall bleeding rate was 2.66% (13/489) and 4.50% (22/489), respectively, within 5 days and 2 weeks after EVL/ECI. The multivariate logistic regression analysis showed that MELD score was an independent risk factor for bleeding within 5 days (odds ratio [OR]=3.726, 95% confidence interval [CI]: 1.214 — 11.429, P=0.021) and 2 weeks (OR=5.760, 95%CI: 1.779 — 18.651, P=0.003) after EVL/ECI, while hemoglobin (Hb) was a protective factor against bleeding within 5 days (OR=0.972, 95%CI: 0.948 — 0.996, P=0.025) and 2 weeks (OR=0.976, 95%CI: 0.957 — 0.995, P=0.016) after surgery; portal vein tumor thrombus (OR=2.667, 95%CI: 1.000 — 7.117, P=0.050) was an independent risk factor for bleeding within 2 weeks after surgery, while platelet count [(25 — 49)×10⁹/L] was not a risk factor for postoperative bleeding (P>0.05).  Conclusion  Both EVL and ECI have good safety in patients with liver diseases and grade 3 thrombocytopenia. MELD score is an independent risk factor for bleeding within 5 days and 2 weeks after EVL/ECI, while Hb is a protective factor; portal vein tumor thrombus is an independent risk factor for bleeding within 2 weeks after surgery.
Liver Neoplasm
Epigenetic mechanism of Diwu Yanggan Capsule in improving liver regeneration microenvironment in a rat model of liver cancer
Minggang WANG, Jiamei DONG, Zhihua YE, Xiang GAO, Qi CHEN, Xiaoqiao YU, Hanmin LI
2026, 42(2): 362-371. DOI: 10.12449/JCH260216
Abstract(172) HTML (88) PDF (9880KB)(69)
Abstract:
  Objective  To investigate the epigenetic mechanism of Diwu Yanggan Capsule in improving liver regeneration microenvironment in a rat model of liver cancer by regulating DNA methylation, and to provide a basis for scientific clinical medication.  Methods  A total of 48 specific pathogen-free Sprague-Dawley rats were divided into normal group, model group, and Diwu Yanggan Capsule group using a random number table, with 16 rats in each group. The Solt-Farber two-step method was used to establish a rat model of liver cancer. The rats in the Diwu Yanggan Capsule group were given Diwu Yanggan Capsule at a dose of 750 mg/kg/d by gavage, and those in the normal group and the model group were given an equal volume of normal saline by gavage. Liver tissue samples were collected from each group of rats after 16 weeks of continuous intervention; DNA methylation chips were used to analyze the change in DNA methylation in liver tissue, and gene ontology (GO) and Kyoto Encyclopedia of Genes and Genomes (KEGG) analyses were used for data analysis. In addition, the MeDIP-PCR technique was used to detect the changes in candidate differentially methylated genes such as YWHAB, ADCK2, ERLIN2, SEMA3B, and TPH2 in the liver tissue of rats, and Western blot and RT-qPCR were used to verify the expression of key methylated genes. The independent-samples t test was used for comparison of continuous data between two groups, and a one-way analysis of variance was used for comparison between multiple groups, while the least significant difference t-test was used for further comparison between two groups.  Results  The DNA methylation chip analysis showed that compared with the normal group, the model group had significant methylation changes in the promoter region of 2 422 genes in liver tissue of rats. The GO functional enrichment analysis and the KEGG pathway enrichment analysis showed that these differentially methylated genes were significantly enriched in metabolic pathways such as steroid hormone biosynthesis and drug metabolism-cytochrome P450. Compared with the model group, the Diwu Yanggan Capsule group had significant reversal of promoter methylation in 1 650 genes, and the KEGG enrichment analysis showed that these genes were mainly involved in the pathways closely associated with cell proliferation, apoptosis, and microenvironment regulation, such as the calcium ion signaling pathway, the cAMP signaling pathway, and the extracellular factor signaling pathway. Compared with the model group, the Diwu Yanggan Capsule group had a significant increase in the promoter methylation level of the ADCK2 gene (P<0.05) and significant reductions in the promoter methylation levels of the ERLIN2 and TPH2 genes (all P<0.05). Compared with the model group, the Diwu Yanggan Capsule group had significant reductions in the mRNA expression levels and the protein expression levels of the ADCK2 (all P<0.05).  Conclusion  Abnormal DNA methylation in liver tissue participates in the development and progression of liver cancer. The effect of Diwu Yanggan Capsule on DNA methylation level is an important epigenetic mechanism for its effect in the prevention and treatment of liver cancer.
Other Liver Disease
Influencing factors for calcium salt deposition in patients with alveolar echinococcosis
Zitong XIONG, Zhiyi LIN, Yanxin HUANG, Fuzhong FANG, Zhengzhan WU, Zirui XIN, Chunxia HU, Jiayu ZHOU, Yuan YAO, Hongwei ZHANG
2026, 42(2): 372-379. DOI: 10.12449/JCH260217
Abstract(141) HTML (73) PDF (14459KB)(66)
Abstract:
  Objective  To investigate the imaging features of calcium salt deposition and serological markers in patients with alveolar echinococcosis through a retrospective analysis, as well as independent risk factors for the degree of calcium salt deposition in lesions, and to provide a basis for assessing disease process.  Methods  A retrospective analysis was performed for the imaging and clinical data of 107 patients with alveolar echinococcosis who were admitted to The First Affiliated Hospital of Shihezi University from December 2023 to June 2025, and according to the volume of calcium salt deposition, they were divided into non-deposition group with 16 patients, mild deposition group with 52 patients, moderate deposition group with 16 patients, and severe deposition group with 23 patients. A one-way analysis of variance or the Kruskal-Wallis H test was used for comparison of continuous data between groups, and the χ2 test or Fisher’s exact test was used for comparison of categorical data between groups. The four groups were further combined into the low deposition group (no/mild deposition) and the high deposition group (moderate/severe deposition). A binary logistic regression analysis was used to investigate the independent influencing factors for calcium salt deposition, and a predictive model was established. The receiver operating characteristic (ROC) curve was used to assess the predictive performance of the model, and the Bootstrap method was used for internal validation.  Results  There were significant differences between the four groups in sex distribution, involvement of other sites, white blood cell count, lymphocyte percentage, fibrinogen, uric acid, sodium ion, chloride ion, and calcium ion (all P<0.05). The univariate analysis showed that there were significant differences between the four groups in sex, involvement of other sites, white blood cell count, lymphocyte percentage, fibrinogen, alanine aminotransferase, albumin, creatinine, uric acid, sodium ion, chloride ion, and calcium ion (all P<0.1). The multi-collinearity diagnosis showed that the VIF values for all continuous variables ranged from 1.104 to 1.760, suggesting that collinearity did not affect modeling. An ordinal logistic regression model was established based on sex, involvement of other sites, calcium ion, lymphocyte percentage, and uric acid. The multivariate analysis showed that lymphocyte percentage (odds ratio [OR]=1.106, 95% confidence interval [CI]: 1.041 — 1.174, P=0.001) and blood calcium level (OR=0.005, 95%CI: 0.000 —0.230, P=0.007) were independent influencing factors for the degree of calcium salt deposition. The regression equation was established as Logit(P)=8.231 + 0.100 × lymphocyte percentage -5.344 × calcium ion. The ROC curve analysis showed that the model had an area under the ROC curve of 0.716, with a Youden index of 0.353, a sensitivity of 1.000, and a specificity of 0.353. The Hosmer-Lemeshow test showed that the model had poor calibration (χ2=20.688, P=0.008). The Bootstrap method with 1000 repeated samples showed that the estimated values of lymphocyte percentage (OR=1.106, 95%CI: 1.049 — 1.186, P=0.002) and calcium ion (OR=0.005, 95%CI: 0.000 — 0.214, P=0.010) were consistent with the original model, and the confidence intervals did not include 1, which further supported the reliability of the model.  Conclusion  Both lymphocyte percentage and blood calcium level are independent influencing factors for calcium salt deposition in alveolar echinococcosis, and the degree of calcium salt deposition in alveolar echinococcosis lesions increases with the reduction in blood calcium level and the increase in lymphocyte percentage.
Risk factors for acute kidney injury after liver transplantation and establishment of a predictive model
Mengru LI, Xu ZHANG, Jun XU
2026, 42(2): 380-386. DOI: 10.12449/JCH260218
Abstract(166) HTML (80) PDF (1875KB)(66)
Abstract:
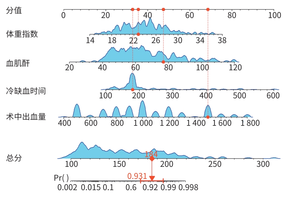
  Objective  To investigate the risk factors for acute kidney injury (AKI) after liver transplantation, and to establish and validate a risk prediction model, and to provide a basis for early identification of high-risk patients and intervention in clinical practice.  Methods  A single-center retrospective study was conducted, and clinical data were collected from 162 patients who received liver transplantation in Liver Transplantation Center of The First Hospital of Shanxi Medical University from March 2020 to June 2025. The patients were divided into AKI group with 69 patients and non-AKI group with 93 patients according to the diagnostic criteria for AKI established by the Kidney Disease: Improving Global Outcomes organization and the presence or absence of AKI within 7 days after surgery. The independent-samples t test was used for comparison of normally distributed continuous data between groups, while the Mann-Whitney U test was used for comparison of non-normally distributed continuous data between groups, and the chi-square test or the Fisher’s exact test was used for comparison of categorical data between groups. The univariate differential analysis was used to obtain the factors associated with AKI after liver transplantation, and the multivariate logistic regression analysis was used to identify the independent risk factors and establish a nomogram model; the Bootstrap method with 1 000 repeated samples was used to perform internal validation of the model. The dataset was randomly divided into a training set and a validation set at a ratio of 7∶3, and the receiver operating characteristic (ROC) curve, the calibration curve, and decision curve analysis (DCA) were used to assess the discriminatory ability, calibration, and clinical applicability of the predictive model.  Results  Body mass index (BMI) (odds ratio [OR]=1.281, 95% confidence interval [CI]: 1.037 — 1.582, P=0.022), serum creatinine (OR=1.097, 95%CI: 1.020 — 1.181, P=0.013), intraoperative blood loss (OR=1.005, 95%CI: 1.002 — 1.009, P=0.004), and cold ischemia time (OR=0.984, 95%CI: 0.976 — 0.991, P<0.001) were independent risk factors for the development of AKI after liver transplantation. The nomogram prediction model established based on the above factors had an area under the ROC curve (AUC) of 0.964 (95%CI: 0.931 — 0.997), with an optimal cutoff value of 0.319, a sensitivity of 0.971, and a specificity of 0.903. In the training set (n=113), the nomogram had an AUC of 0.969 (95% CI: 0.933 — 0.971), while in the validation set (n=49), the nomogram had an AUC of 0.941 (95%CI: 0.855 — 0.944). The calibration curve showed good consistency between the predicted incidence rate and the actual incidence rate, and DCA showed that it had good net clinical benefit.  Conclusion  BMI, serum creatinine, cold ischemia time, and intraoperative blood loss are independent risk factors for the development of AKI after liver transplantation, and the nomogram prediction model established based on these factors performs well and has a good value in predicting the development of AKI after liver transplantation.
Biliary Disease
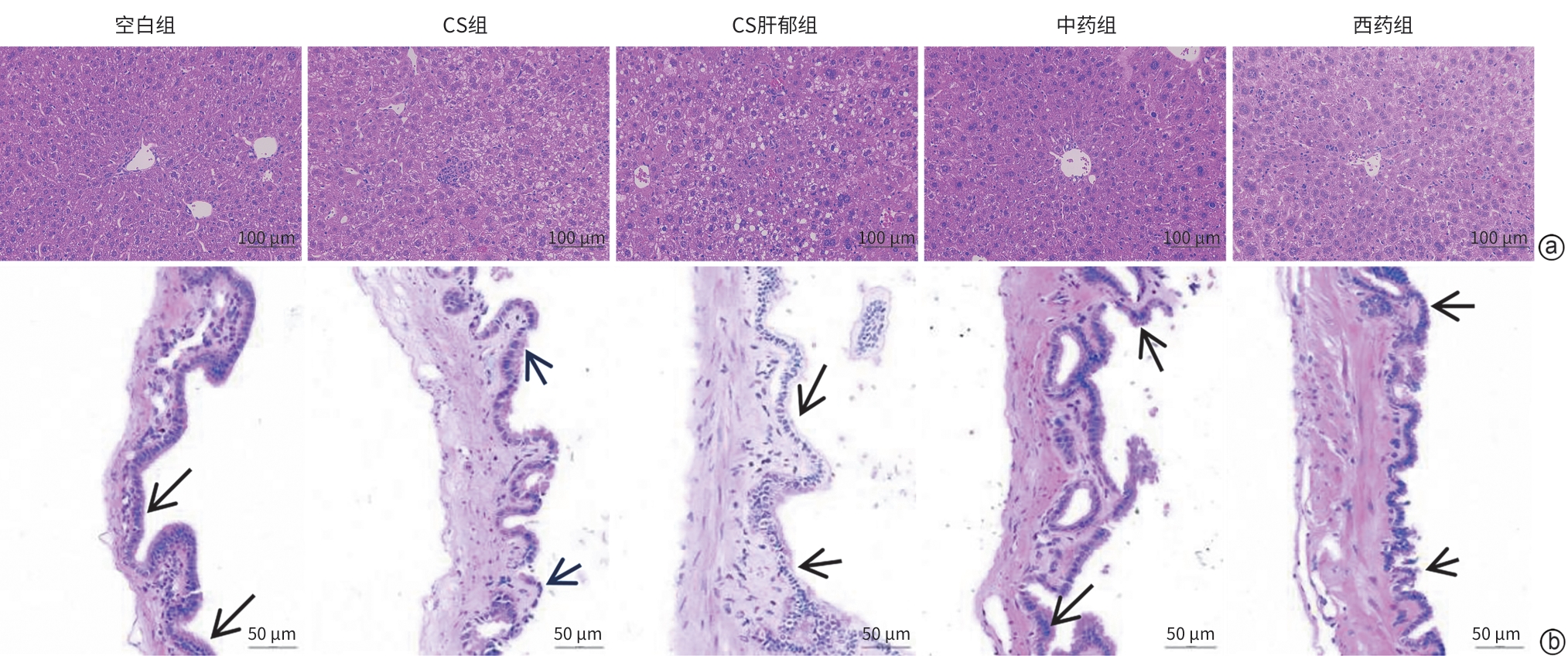
Therapeutic effect and mechanism of modified Chaihu Shugan Powder on a mouse model of gallbladder cholesterol stone with liver depression syndrome
Zhaoyan LI, Heying WANG, Renjie LIANG, Yichun WANG, Huiping CHEN, Li MIN
2026, 42(2): 387-399. DOI: 10.12449/JCH260219
Abstract(268) HTML (122) PDF (18747KB)(69)
Abstract:
  Objective  To investigate the mechanism of action of modified Chaihu Shugan Powder in the treatment of abnormal gallbladder relaxation in gallbladder cholesterol stone (CS) with liver depression syndrome, and to provide a basis for clinical medication.  Methods  Mice were given a high-fat lithogenic diet combined with chronic unpredictable mild stress (CUMS) to establish a model of CS. A total of 45 male C57BL/6 mice were randomly divided into blank group (6 mice fed a normal diet) and CS group (39 mice fed a high-fat lithogenic diet). After CS modeling, the CS group was further randomly divided into four subgroups of CS group, CS liver depression group, traditional Chinese medicine group (treated with modified Chaihu Shugan Powder), and Western medicine group (treated with ursodeoxycholic acid), with 9 mice in each group. All subgroups were fed with the high-fat lithogenic diet, and all mice except those in the CS group were given 21 days of CUMS for modeling. Samples were collected after intervention. The serum levels of cholecystokinin (CCK), liver function parameters, and blood lipid profiles were measured; HE staining was performed for liver and gallbladder tissue; qPCR and Western blot were used to measure the mRNA and protein expression levels of G protein-coupled bile acid receptor 1 (TGR5) and glucagon-likepeptide-1/2 (GLP-1/2) in the intestine and TGR5 and glucagon-like peptide-2 receptor (GLP-2R) in gallbladder; metabolomics methods were used to determine bile acid composition in intestinal contents. The independent-samples t-test was used for comparison of continuous data between two groups; a one-way analysis of variance was used for comparison between multiple groups, and the least significant difference t-test or the Games-Howell method was used for further comparison between two groups.  Results  Compared with the blank group, the CS group showed significant gallstone formation, bile turbidity, hepatic steatosis, abnormal gallbladder wall structure, and significant increases in anxiety- and depression-like behaviors based on behavioral tests; significant increases in the level of total cholesterol in bile and the serum levels of alanine aminotransferase, aspartate aminotransferase, and low-density lipoprotein and significant reductions in the level of total bile acid (TBA) in bile and the serum levels of CCK and high-density lipoprotein (HDL) (all P<0.05); significant increases in the mRNA expression levels of GLP-1/2 and TGR5 in the intestine and the protein expression levels of GLP-2R and TGR5 in the gallbladder and significant reductions in the mRNA expression levels of GLP-2R and TGR5 in the gallbladder (all P<0.05); significant changes in multiple bile acid components in intestinal contents (all P<0.05). Compared with the CS group, the CS liver depression group had further aggravation of pathological and behavioral manifestations, changes in bile acid composition, significant increases in the protein and mRNA expression levels of TGR5 and GLP-1/2 in the intestine, and significant increases in the protein and mRNA expression levels of TGR5 and GLP-2R in the gallbladder (all P<0.01). Compared with the CS liver depression group, both treatment groups had an improvement in gallbladder morphology, alleviation of stones and liver injury, and recovery of liver function and blood lipid levels, as well as significant reductions in the protein and mRNA expression levels of TGR5 and GLP-1/2 in the intestine and TGR5 and GLP-2R in the gallbladder (all P<0.05); the traditional Chinese medicine group showed significant increases in glycodeoxycholic acid (GDCA), tauro-α-muricholic acid (T-α-MCA), and taurochenodeoxycholic acid (TCDCA) (all P<0.05), while the Western medicine group showed significant increases in taurohyodeoxycholic acid, T-α-MCA, TCDCA, GDCA, and glycoursodeoxycholic acid (all P<0.05). Compared with the Western medicine group, the traditional Chinese medicine group had significantly greater behavioral improvements, significantly higher levels of TBA in bile and serum HDL (both P<0.01), significant reductions in the protein expression levels of TGR5 and GLP-1/2 in the intestine and TGR5 and GLP-2R in the gallbladder, and a significant reduction in the mRNA expression level of TGR5 in the intestine (all P<0.01), as well as a significant increase in tauroursodeoxycholic acid and significant reductions in glycoursodeoxycholic acid, taurohyodeoxycholic acid, TCDCA, and taurolithocholic acid (all P<0.05).  Conclusion  Modified Chaihu Shugan Powder can improve liver function and abnormal gallbladder relaxation in CS with liver depression syndrome by regulating the bile acid-TGR5 axis, thereby exerting the therapeutic effect of soothing the liver, resolving depression, moving Qi, and promoting bile flow.
Pancreatic Disease
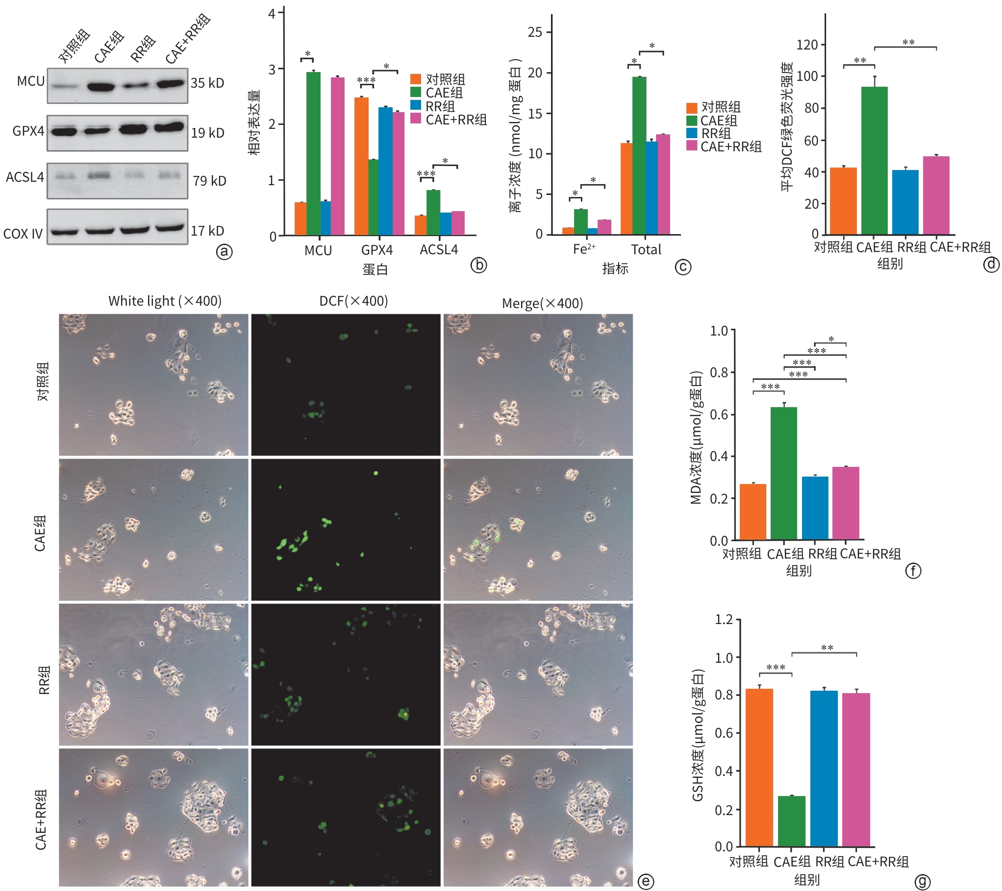
Role and mechanism of mitochondrial calcium uniporter in the cytoskeleton of pancreatic ductal epithelial cells in a mouse model of acute pancreatitis
Qiaofeng CHEN, Qingzi FU, Huiying YANG, Junbo HONG, Liang ZHU, Zhenzhen YANG, Guodu TANG, Shiyu ZHANG
2026, 42(2): 400-408. DOI: 10.12449/JCH260220
Abstract(169) HTML (63) PDF (47391KB)(70)
Abstract:
  Objective  To investigate the effect of mitochondrial calcium uniporter (MCU) on the cytoskeleton of pancreatic ductal epithelial cells in a mouse model of acute pancreatitis (AP) induced by caerulein (CAE), to analyze the role of MCU in the development of AP, and to provide a theoretical basis for clinical treatment.  Methods  In the in vivo experiment, wild-type male C57BL6/J mice, aged 4 weeks, were randomly divided into control group and AP group, with 6 mice in each group. The mice in the AP group were given intraperitoneal injection of CAE to establish a model of AP, and those in the control group were given intraperitoneal injection of an equal volume of normal saline. Serum and pancreatic tissue samples were collected after 24 hours of modeling. HE staining was used to observe pancreatic histopathological changes; Western Blot was used to measure the expression levels of MCU, glutathione peroxidase 4 (GPX4), and acyl-CoA synthetase long chain family member 4 (ASCL4); kits were used to measure the serum level of amylase. In the in vitro experiment, the human pancreatic ductal epithelial cell line HPDE6-C7 was co-cultured with CAE for 24 hours to establish an in vitro AP model, and the cells were divided into control group, CAE group, RR (an MCU activity inhibitor) group, CAE+RR group, Fer-1 (an ferroptosis inhibitor) group, CAE+Fer-1 group, Erastin (an ferroptosis inducer) group, and CAE+Erastin group. CCK-8 assay was used to observe the influence of different agents on cell viability; Western Blot was used to measure the expression levels of MCU, GPX4, and ASCL4; immunofluorescence assay was used to measure reactive oxygen species (ROS), actin cytoskeleton, and monolayer permeability; kits were used to measure the concentrations of malondialdehyde (MDA), glutathione (GSH), Fe2+, and total iron. A one-way analysis of variance was used for comparison of continuous data between multiple groups, and the least significant difference t-test was used for comparison between two groups.  Results  In the in vivo experiment, compared with the control group, the AP group had significant increases in pancreatic histopathological score, the serum level of amylase, and the expression levels of MCU and ASCL4, as well as a significant reduction in the expression of GPX4 (all P<0.05). In the in vitro experiment, compared with the control group, the CAE group had significant increases in the expression levels of MCU and ASCL4, a significant reduction in the expression of GPX4, and significant increases in the concentrations of Fe2+, total iron, and MDA, the green fluorescence intensity of ROS, and monolayer permeability, as well as a significant reduction in the concentration of GSH (all P<0.05), with the presence of actin cytoskeleton disruption. Compared with the CAE group, the CAE+RR group had a significant increase in the expression level of GPX4, a significant reduction in the expression level of ASCL4, and significant reductions in the concentrations of Fe2+, total iron, and MDA, the green fluorescence intensity of ROS, and monolayer permeability and a significant increase in the concentration of GSH (all P<0.05), with alleviation of actin cytoskeleton disruption. Compared with the CAE group, the CAE+Fer-1 group had significant reductions in the concentrations of Fe2+, total iron, and MDA, the green fluorescence intensity of ROS, and monolayer permeability and a significant increase in the concentration of GSH (all P<0.05), with alleviation of actin cytoskeleton disruption. Compared with the CAE group, the CAE+Erastin group had significant increases in the concentrations of Fe2+, total iron, and MDA, the green fluorescence intensity of ROS, and monolayer permeability and a significant reduction in the concentration of GSH (all P<0.05), with aggravation of actin cytoskeleton disruption.  Conclusion  During the onset of AP, MCU mediates oxidative stress-induced ferroptosis and leads to the disruption of the pancreatic ductal epithelial barrier, which may be one of the possible pathogeneses of AP.
Case Report
Hepatitis B cirrhosis comorbid with Staphylococcus lugdunensis bloodstream infection: A case report
Shuyun HUANG, Bukun ZHU, Wei ZHANG, Liqiong WANG
2026, 42(2): 409-413. DOI: 10.12449/JCH260221
Abstract(215) HTML (85) PDF (18288KB)(75)
Abstract:
As a coagulase-negative staphylococcus, Staphylococcus lugdunensis has stronger virulence and pathogenicity than other Staphylococcus bacteria and is comparable to Staphylococcus aureus. In recent years, there has been a gradual increase in the number of related case reports, A patient with hepatitis B cirrhosis and Staphylococcus lugdunensis bloodstream infection was admitted to our department and was followed up for more than 2 years, and the patient was analyzed in terms of clinical features, pathogenicity, invasion, and the application of related antibiotics.
Review
Monitoring and management of adverse reactions to pegylated interferon alpha-2b for treatment of chronic hepatitis B
Xinyi LI, Weijiang YE, Danlei CHEN, Jiawei ZHANG
2026, 42(2): 414-419. DOI: 10.12449/JCH260222
Abstract(458) HTML (187) PDF (757KB)(109)
Abstract:
Pegylated interferon α-2b (PEG-IFN-α-2b) is currently a first-line drug for the treatment of chronic hepatitis B virus infection and is widely used in clinical practice. This drug has multiple effects of inhibiting viral replication, regulating immunity, and improving liver function, and some patients can achieve clinical cure. However, it often causes various adverse reactions during treatment, which are important factors for compromising treatment compliance and efficacy. This article systematically reviews the adverse reactions and their mechanisms during PEG-IFN-α-2b therapy for chronic hepatitis B, including influenza-like symptoms, peripheral blood cytopenia, thyroid dysfunction, and neuropsychiatric symptoms, and it also summarizes the monitoring and management strategies for these adverse reactions, in order to provide evidence-based guidance for clinical decision-making and emphasize the importance of individualized treatment.
Early screening strategies for metabolic associated fatty liver disease
Kaiye HUA, Mengfan JIA, Yingwei ZHU, Zhonghua LU, Jian LU, Hong TANG
2026, 42(2): 420-426. DOI: 10.12449/JCH260223
Abstract(267) HTML (105) PDF (760KB)(81)
Abstract:
Metabolic associated fatty liver disease (MAFLD) is a common chronic liver disease worldwide, and timely and precise intervention can delay disease progression and significantly reduce the risk of serious complications such as liver fibrosis, liver cirrhosis, and liver cancer. Although traditional liver biopsy combined with metabolic markers is the gold standard, it may cause complications such as pain and bleeding as an invasive examination, which has promoted scientific research to shift its focus to the construction of noninvasive assessment systems. In recent years, noninvasive diagnostic technologies based on multi-dimensional detection strategies have been continuously updated, including serological models, imaging techniques, and clinical algorithms. This article systematically reviews the screening methods for MAFLD during the fibrotic stages F1—F3, especially deep learning models based on artificial intelligence, in order to provide ideas for the early screening of MAFLD, as well as a scientific reference for optimizing disease management strategies.
Prognostic risk classification of metabolic dysfunction-associated fatty liver disease: Data-driven exploration and prospect
Ying WANG, Yuqing ZHAO, Jinjin LIU, You DENG, Hong YOU, Jingjie ZHAO
2026, 42(2): 427-431. DOI: 10.12449/JCH260224
Abstract(238) HTML (132) PDF (625KB)(74)
Abstract:
Metabolic dysfunction-associated fatty liver disease (MAFLD), as one of the most common chronic liver diseases in the world, poses a severe challenge to precision diagnosis and treatment due to its complex pathogenesis and highly heterogeneous disease progression. Existing clinical classification systems cannot meet the needs for comprehensively analyzing the complexity of the disease and the heterogeneity of its adverse outcomes. In recent years, data-driven prognostic risk classification methods have gradually emerged, optimizing the ability for predicting adverse outcomes and enhancing the accuracy of identifying different endpoint outcomes. However, such paradigm of “classify first, associate outcomes later” suffers from a “black-box” nature, and there are various indicators for classification, leading to limited stability and generalizability in clinical application. Future research needs to integrate or establish large-scale population cohorts, develop outcome-oriented prognostic risk classification models, incorporate dynamic data, refine classification algorithms, and validate their generalizability across multiple populations, thereby providing reliable support for the precision diagnosis and treatment of MAFLD.
The mechanism and clinical characteristics in comorbidity of autoimmune liver diseases and autoimmune thyroid diseases
Yinghui RAN, Wei LU, Fumei YANG, Xiaohong LI, Rong ZHU
2026, 42(2): 432-437. DOI: 10.12449/JCH260225
Abstract(245) HTML (106) PDF (683KB)(69)
Abstract:
Autoimmune liver diseases (AILD) are a group of chronic liver diseases caused by abnormal activation of the immune system, mainly including autoimmune hepatitis, primary biliary cholangitis, primary sclerosing cholangitis, IgG4-related sclerosing cholangitis, and overlap syndrome. Clinical studies have shown that patients with AILD are often comorbid with thyroid diseases, especially autoimmune thyroid diseases (AITD), such as Graves’ disease and Hashimoto’s thyroiditis. This article systematically reviews the epidemiological association, potential shared pathogenesis, and overlapping features between AILD and thyroid diseases. A deeper understanding of the immunological links between AILD and AITD may provide a theoretical basis for precision medicine and future research.
Mechanism of action of estrogen deficiency in autoimmune hepatitis via the intestinal barrier
Mingzhu SONG, Ling LI, Jinxia ZHU, Shu ZHANG, Guangwei LIU
2026, 42(2): 438-444. DOI: 10.12449/JCH260226
Abstract(197) HTML (75) PDF (994KB)(64)
Abstract:
Autoimmune hepatitis (AIH) is an immune-mediated chronic liver inflammatory disease with unknown pathogenesis, and intestinal barrier dysfunction is considered an important factor. Meanwhile, there are sex and age differences in the incidence rate of AIH, suggesting that hormone may be involved in regulation. On this basis, this article focuses on the association between estrogen, intestinal barrier, and immune homeostasis, systematically reviews the evidence that estrogen deficiency disrupts intestinal barrier homeostasis, and further summarizes the potential mechanism of estrogen in regulating the development and progression of AIH via intestinal barrier.
The mechanism of action of the insulin-like growth factor-1/insulin-like growth factor-1 receptor signaling pathway in regulating liver fibrosis
Yan CUI, Jingtao LI, Junzhe JIAO, Zhanjie CHANG, Haibo ZHANG
2026, 42(2): 445-451. DOI: 10.12449/JCH260227
Abstract(197) HTML (99) PDF (976KB)(63)
Abstract:
Liver fibrosis is caused by various factors such as viral infection, alcohol intake, and metabolism-related damage, leading to the replacement of normal tissue by fibrous scars. As a regulatory factor for cell proliferation, insulin-like growth factor 1 (IGF-1) participates in the regulation of cell cycle, the promotion of cell proliferation and differentiation, and the inhibition of cell apoptosis by binding to its receptor insulin-like growth factor-1 receptor (IGF-1R). Studies have shown that the IGF-1/IGF-1R signaling pathway can regulate the process of liver fibrosis by affecting the senescence and apoptosis of hepatocytes, the activation and proliferation of hepatic stellate cells, and the dysfunction of endothelial cells. In addition, the IGF-1/IGF-1R signaling system can also regulate multiple mechanisms such as DNA damage repair, cell proliferation, lipid metabolism, cell senescence, and oxidative stress, thereby providing new strategies and potential targets for the prevention and treatment of liver fibrosis. This article summarizes the mechanism of action of IGF-1/IGF-1R and its signal transduction system in mediating liver fibrosis by regulating DNA damage repair in different cells, in order to provide a theoretical basis for the treatment of liver fibrosis.
Application of balloon-occluded retrograde transvenous obliteration in treatment of liver cirrhosis complications
Lixia XIN, Hongbin ZHU, Xiao LIU, Chunqing ZHANG
2026, 42(2): 452-456. DOI: 10.12449/JCH260228
Abstract(232) HTML (116) PDF (665KB)(67)
Abstract:
Gastric variceal rupture and bleeding and hepatic encephalopathy are common and life-threatening complications in decompensated cirrhosis. As a minimally invasive interventional technique, balloon-occluded retrograde transvenous obliteration (BRTO) has made significant progress in the clinical management of gastric varices and hepatic encephalopathy in recent years. This article systematically reviews the technical principles, indications (e.g., isolated gastric varices and refractory hepatic encephalopathy), clinical efficacy (an acute hemostasis rate of 85% — 95%, a 1-year rebleeding rate of <15%, and an improvement rate of 60% — 80% for hepatic encephalopathy), and safety (including complications such as renal impairment and elevated portal vein pressure) of BRTO. Meanwhile, this article discusses the advantages and disadvantages of BRTO and conventional treatment modalities (e.g., transjugular intrahepatic portosystemic shunt and endoscopic treatment) and reviews the latest technological improvements in recent years, such as coil-assisted retrograde transvenous obliteration and plug-assisted retrograde transvenous obliteration. Future research should focus on the precision of patient selection (e.g., stratification based on hemodynamic parameters), the optimization of embolic materials (e.g., application of new biodegradable embolic agents), and the development of individualized treatment regimens, so as to improve efficacy and reduce the risk of complications.
Role of liver cancer stem cells in hepatocellular carcinoma and related strategies for targeted therapy
Wenting CUI, Ningning LIU, Xiuzhen MA, Ping MAI
2026, 42(2): 457-463. DOI: 10.12449/JCH260229
Abstract(224) HTML (74) PDF (776KB)(74)
Abstract:
Hepatocellular carcinoma (HCC) is a malignant tumor with relatively high incidence and mortality rates worldwide, and its therapeutic resistance and recurrence mechanism are closely associated with liver cancer stem cells (LCSC). This article systematically introduces the biological characteristics of LCSC and their key role in the progression of HCC, reviews the functional characteristics of the specific surface markers (such as EpCAM and CD133) and related signaling pathways (such as Wnt/β-catenin, TGF-β, and STAT3), elaborates on the interaction between LCSC and tumor microenvironment, and summarizes the latest clinical treatment strategies targeting LCSC and the countermeasure for existing resistance mechanisms. The article points out that LCSC promote tumor development and progression through metabolic reprogramming and immune microenvironment remodeling, and it is proposed to establish a standardized detection system for LCSC specific markers and promote a triple synergistic therapeutic paradigm combining targeted therapy, immune regulation, and traditional chemotherapy, in order to provide new ideas for the clinical intervention of HCC.
Interventional effect and mechanism of Bifidobacterium in chronic liver disease
Liyi PAN, Yueqiao CHEN, Yu CHEN, Yuyun HUANG, Hao PEI, Fenglan WU, Lyuping YE, Na WANG
2026, 42(2): 464-471. DOI: 10.12449/JCH260230
Abstract(230) HTML (64) PDF (959KB)(67)
Abstract:
Compared with traditional therapies for chronic liver disease (CLD), Bifidobacterium has the characteristics of multi-target intervention, high biosafety, and good host compatibility and provides new strategies for intervention of CLD progression in terms of microecological regulation. Various studies have shown that Bifidobacterium regulates liver homeostasis and exerts a therapeutic effect on CLD by regulating intestinal flora, maintaining antioxidation, promoting energy consumption, alleviating inflammation, improving glycolipid metabolism, and exerting an antitumor effect. This article systematically reviews the studies on Bifidobacterium in the treatment of CLD in China and globally, explores their different mechanisms, and elaborates on the interaction between related signaling pathways (such as the nuclear factor erythroid 2-related factor 2 signaling pathway and the adenosine monophosphate-activated protein kinase signaling pathway) and the liver, in order to provide a basis for probiotic intervention in liver pathology, as well as new ideas for the comprehensive treatment of CLD.
Mechanism of action of luteolin in treatment of liver injury
Ying JIANG, Ning GAO, Xiaxuan WANG, Jie GONG, Lili LIU
2026, 42(2): 472-478. DOI: 10.12449/JCH260231
Abstract(256) HTML (108) PDF (1713KB)(68)
Abstract:
Liver injury has become an increasingly serious global health problem, and existing chemical drugs face the limitations in efficacy and adverse reactions, resulting in the urgent need to develop safe and effective drugs. Recent studies have highlighted the potential of flavonoids from natural medicinal plants in the prevention and treatment of liver injury. As a typical natural flavonoid, luteolin shows a good protective effect against liver injury due to various etiologies, but there is still a lack of systematic elaboration on its mechanism of action. This article summarizes related research advances in China and globally and reviews the mechanism of action of luteolin in inhibiting oxidative stress, exerting an anti-inflammatory effect, regulating cell death, alleviating hepatic fibrosis, modulating lipid metabolism disorders, and regulating the gut-liver axis, as well as the application prospect of luteolin in the treatment of liver injury, in order to provide a scientific reference for further research on this compound.
Application of serum markers in early diagnosis of acute cholangitis
Yu PENG, Yujie CHEN, Wei LI, Qingming WU, Weitian XU, Kai GUO
2026, 42(2): 479-483. DOI: 10.12449/JCH260232
Abstract(200) HTML (96) PDF (619KB)(68)
Abstract:
Acute cholangitis (AC) is a common acute abdominal disease in clinical practice, and the early accurate diagnosis of AC is of great importance for improving prognosis; however, traditional diagnostic methods are limited by insufficient sensitivity and specificity. This article systematically reviews the value of traditional serum markers (such as neutrophil-to-lymphocyte ratio, procalcitonin, and C-reactive protein) and their combination in the early diagnosis of AC, with a focus on the research advances and potential application value of novel biomarkers for infection and inflammation, including presepsin, soluble triggering receptor expressed on myeloid cells-1, lipocalin 2, high-mobility group protein B1, and intestinal fatty acid-binding protein 1. At present, the combination of multiple biomarkers and dynamic monitoring of novel markers are key strategies for enhancing the early diagnosis and risk stratification of AC. Future research should focus on the integration of novel and traditional serum markers and the construction of comprehensive predictive models, in order to promote the establishment of a standardized system for the early diagnosis of AC.
Mechanism of action of gut microbiota in chronic pancreatitis fibrosis and related treatment strategies
Yunjun YAN, Liang SHENG, Qi WANG, Shun PENG, Jia LI, Lei ZHANG
2026, 42(2): 484-489. DOI: 10.12449/JCH260233
Abstract(206) HTML (92) PDF (1035KB)(63)
Abstract:
Chronic pancreatitis (CP) is a common disease in clinical practice characterized by progressive inflammatory fibrosis of the pancreas. Gut microbiota, known as the “second genome” of humans, bidirectionally modulates the progression of fibrosis in CP via the gut-pancreas axis. This article systematically elaborates on the characteristics of gut microbiota during the progression of CP and its molecular mechanism in mediating pancreatic fibrosis through bacterial translocation, metabolites, immune regulatory networks, and microbe-pancreatic stellate cell interactions, with a focus on the pivotal role of short-chain fatty acids and inflammatory cytokine networks in pancreatic stellate cell activation and extracellular matrix deposition. In addition, this article explores the potential value of gut microbiota-targeted interventions in the prevention and treatment of CP fibrosis, such as probiotics, prebiotics, and fecal microbiota transplantation, and discusses the translational potential of using multi-omics technologies to identify diagnostic biomarkers and novel therapeutic targets for CP, in order to provide new ideas for the precise diagnosis and treatment of CP.
Molecular mechanisms and targeted therapeutic strategies for pancreatic cancer
Tiexin LIU, Songyu GUO, Zhenxia WANG
2026, 42(2): 490-496. DOI: 10.12449/JCH260234
Abstract(342) HTML (105) PDF (945KB)(75)
Abstract:
Pancreatic cancer (PC) has a high degree of malignancy and a 5-year survival rate of <10%, with the core molecular mechanisms of Kirsten rat sarcoma viral oncogene homolog (KRAS) mutations (90%), inactivation of tumor protein p53/cyclin-dependent kinase inhibitor 2A/SMAD family member 4, and epigenetic dysregulation (including DNA methylation and non-coding RNA alterations), which promotes the progression of PC. In recent years, breakthroughs have been made in targeted therapy, including the clinical application of KRASG12C inhibitors (sotorasib, adagrasib) and KRASG12D inhibitors, and the strategies targeting epidermal growth factor receptor, DNA repair (PARP inhibitors), and immune microenvironment (combined therapies targeting PD-1 and PD-L1) have significantly improved the treatment outcome of PC. Nevertheless, drug resistance and tumor heterogeneity remain huge challenges. Precision medicine and combined therapies should be adopted in the future to improve the prognosis of patients.
Acknowledgements
Current reviewers
2026, 42(2): 303-303. DOI: 10.12449/JCH2602.zhixie
Abstract(103) HTML (47) PDF (1241KB)(77)
Abstract: