中文English
ISSN 1001-5256 (Print)
ISSN 2097-3497 (Online)
CN 22-1108/R

留言板

尊敬的读者、作者、审稿人, 关于本刊的投稿、审稿、编辑和出版的任何问题, 您可以本页添加留言。我们将尽快给您答复。谢谢您的支持!

姓名
邮箱
手机号码
标题
留言内容
验证码

第40卷 第11期(总289期) 2024年11月
“消除HBV母婴传播” 重点号
执行主编:侯金林
南方医科大学南方医院

显示方式:
述评
HBV母婴零传播——从争议到共识
刘志华, 侯金林
2024, 40(11): 2137-2140. DOI: 10.12449/JCH241101
摘要(918) HTML (2430) PDF (582KB)(202)
摘要:
母婴传播是HBV最主要的传播途径,预防HBV母婴传播是乙型肝炎防控的关键环节,也是2030年全球消除乙型肝炎的五大核心战略支柱之一。新生儿联合免疫和妊娠期的抗病毒干预是阻断母婴传播的关键措施,实施新生儿联合免疫和妊娠期抗病毒干预的综合策略能够加速实现消除母婴传播的目标。我国学者提出“乙型肝炎母婴零传播”的理念,并在全国范围开展了“乙肝母婴零传播工程”(“小贝壳”项目),旨在推动母婴阻断策略的实施,为我国消除病毒性肝炎打好基础。“小贝壳”项目为阻断乙型肝炎母婴传播提供了详细的实施策略、成功的实践经验及可靠的数据支持,凝聚了学术界对“乙型肝炎母婴零传播”的共识,对我国以及全球实现消除HBV母婴传播具有重要的参考价值。
专家论坛
阻断HBV母婴传播: 热点与难点
尹雪如, 洪睿轩, 刘志华, 侯金林
2024, 40(11): 2141-2144. DOI: 10.12449/JCH241102
摘要(1097) HTML (1224) PDF (564KB)(169)
摘要:
慢性HBV感染是我国最重要的公共卫生问题之一,HBV感染人群超过7 000万,防控工作面临着严峻挑战。当前政府及社会各界正在加速推进“2030年实现消除病毒性肝炎对公众健康的威胁”的宏伟目标。母婴传播是HBV最主要的传播途径,因此,做好HBV母婴阻断是消除病毒性肝炎的关键一环。目前在该领域存在一些热点与难点问题亟需解决,包括妊娠期采用富马酸丙酚替诺福韦长期治疗的安全性、妊娠早期抗病毒治疗的安全性、无免疫球蛋白策略的有效性和HBV经生殖细胞传播的风险等,解决这些问题对进一步推进HBV母婴阻断工作,加快我国实现2030年目标的进程具有重要作用。
我国消除HBV母婴传播的实施案例与经验介绍
罗雅丽, 王维, 潘禹辰, 姜晶, 郑寒龙, 吴雪丽, 陈慧, 朱世奔, 侯金林
2024, 40(11): 2145-2151. DOI: 10.12449/JCH241103
摘要(1535) HTML (1735) PDF (713KB)(135)
摘要:
HBV母婴传播的减少是实现消除HBV的关键步骤。“乙肝母婴零传播工程”(“小贝壳”项目)于2015年7月在北京人民大会堂正式启动,是集科学防治和应用性研究于一体的公益项目,目的是通过移动医疗工具“小贝壳”手机应用软件对乙型肝炎孕妇进行规范化管理,以进一步减少甚至消除HBV母婴传播。目前,“小贝壳”项目已覆盖全国,为阻断HBV母婴传播提供了详细的实施策略、成功的实践经验及可靠的数据支持,对全球实现消除HBV母婴传播具有重要价值。本文详细介绍了4个典型案例的“小贝壳”项目实施策略及其成效,为进一步理解和阻断母婴传播提供了有力证据。
全球消除HBV母婴传播的进展与挑战
郑洪巧, 王爱玲
2024, 40(11): 2152-2157. DOI: 10.12449/JCH241104
摘要(1351) HTML (1633) PDF (672KB)(145)
摘要:
目前,全球89.8%的国家和地区有孕产妇乙型肝炎检测的政策。2022年,全球乙型肝炎疫苗出生接种率、第3剂接种率分别为45%、85%,约3%高病毒载量孕产妇接受了抗病毒治疗,5岁及以下儿童乙型肝炎表面抗原流行率约为0.7%。全球各国乙型肝炎母婴传播取得阶段性进展,但进展差异较大,且面临诸多挑战。全球各地乙型肝炎流行情况、疫苗接种情况、抗病毒药物获取情况不同,此外,实验室检测能力不足、感染孕产妇难以持续获得治疗干预等因素均对消除HBV母婴传播造成了阻碍。
妊娠期抗病毒治疗阻断HBV母婴传播的新进展
韩国荣, 江红秀
2024, 40(11): 2158-2163. DOI: 10.12449/JCH241105
摘要(1423) HTML (1888) PDF (663KB)(142)
摘要:
HBV母婴传播是导致我国慢性乙型肝炎疾病高负担的主要原因之一,阻断这一传播途径对消除乙型肝炎具有至关重要的战略意义。新生儿出生立即实施联合免疫接种是阻断HBV母婴传播的基本策略,但在高病毒血症母亲中仍有9%的母婴传播率。近年来,孕期抗病毒干预阻断母婴传播的研究取得了突破,对消除乙型肝炎母婴传播具有划时代意义。孕期抗病毒干预与婴儿出生后联合免疫接种的综合预防,已成为消除乙型肝炎母婴传播的关键策略。本文总结了妊娠期抗病毒干预阻断母婴传播的发展历程和最新进展,并归纳相关干预策略和适应证等,旨在为临床和公共卫生医生提供参考。
慢性HBV感染孕妇产后肝炎活动与治疗管理
陈婧, 丁洋
2024, 40(11): 2164-2167. DOI: 10.12449/JCH241106
摘要(824) HTML (1250) PDF (548KB)(131)
摘要:
慢性HBV感染孕妇产后由于免疫功能和激素水平变化,可出现肝炎活动。加强慢性HBV感染孕妇产后肝功能、HBV血清标志物和HBV DNA的监测与优化抗病毒治疗策略,对于确保产妇延缓疾病进展和母婴的安全性至关重要。本文将针对慢性HBV感染孕妇产后肝炎活动的临床特点、发病机制和预测因素及治疗策略进行阐述,帮助临床医生更好地监测慢性HBV感染孕妇产后肝炎活动及治疗管理。
HBV母婴传播的分子病毒学机制
宋亚荣, 王杰, 李杰
2024, 40(11): 2168-2172. DOI: 10.12449/JCH241107
摘要(921) HTML (2061) PDF (593KB)(114)
摘要:
慢性HBV感染是全球公共卫生领域的重大威胁。在HBV中高流行地区,母婴传播仍然是慢性HBV感染的主要来源。随着新生儿乙型肝炎疫苗和乙型肝炎免疫球蛋白联合免疫的应用,HBV母婴传播率显著降低,但HBeAg阳性且高病毒载量母亲所生婴儿发生HBV母婴传播的风险仍然较高。尽管HBV高病毒载量孕妇在妊娠晚期接受抗病毒治疗可进一步降低HBV母婴传播的风险,但仍无法完全阻断母婴传播。深入了解HBV母婴传播的分子病毒学机制可为阻断HBV母婴传播提供明确思路,对HBV母婴传播的预防和管理具有重要意义。
热点·视点·观点
求同存异,兼容并济——从国内外慢加急性肝衰竭定义的演变历程统一共识
徐曼曼, 陈煜
2024, 40(11): 2173-2176. DOI: 10.12449/JCH241108
摘要(887) HTML (1795) PDF (1061KB)(131)
摘要:
在慢加急性肝衰竭(ACLF)这一概念被提出的近30年来,随着对其发病机制、诊断标准、治疗措施等各个方面研究的不断深入,来自全球范围内的相关诊疗共识指南也在不断更新,但ACLF的定义始终未得到统一,定义的不同必然会阻碍诸多治疗手段、预后评分、诊疗意见的推广应用。近年来,肝病学专家们不断提出了统一ACLF定义的方式方法,求同存异,取长补短,最终力求使ACLF的定义趋于一致。
指南与规范
《2024年美国胃肠病学院指南: 肝局灶性病变》摘译
刘洋, 赵腾, 傅晓辉
2024, 40(11): 2177-2182. DOI: 10.12449/JCH241109
摘要(1343) HTML (1375) PDF (2385KB)(169)
摘要:
2024年美国胃肠病学院基于现有的最佳循证医学证据对常见的肝局灶性病变的诊断和管理提出建议,包括肝脏实性病变及肝脏囊性病变等,较全面地更新了该协会2014版肝局灶性病变临床指南。指南分类陈述了51条关键概念并进行了18项详细建议,对我国的肝脏良性病变诊疗也有一定借鉴意义。然而,鉴于肝局灶性病变起病隐匿、病情复杂、诊断难度大、高级别循证医学证据不足,故指南所提建议应作为一般指导原则而非机械照搬的准则,并应结合我国国情应用。该指南为制订高质量肝胆外科循证指南提供了范例,指南列出的低-中级别循证医学证据及争议问题也为肝局灶性病变相关研究指明了未来重点突破的方向。
指南解读
《2024年REDISCOVER国际指南: 交界可切除及局部晚期胰腺癌患者围手术期管理》解读
曾家辉, 魏孔源, 钱伟琨, 王铮, 韩亮
2024, 40(11): 2183-2190. DOI: 10.12449/JCH241110
摘要(973) HTML (1862) PDF (901KB)(84)
摘要:
2024年7月REDISCOVER国际指南共识小组发布了《交界可切除及局部晚期胰腺癌手术患者围手术期管理》,该规范基于目前临床存在的问题,从循证医学的角度出发,在交界可切除及局部晚期胰腺癌的诊断、分期及外科治疗等方面提出的推荐性意见具有重要意义,本文对该指南进行解读,以期更好地指导临床。
病毒性肝炎
三结构域蛋白29(TRIM29)与HBV复制及聚乙二醇干扰素α-2b抗病毒作用的关联性分析
廖心, 张宝芳
2024, 40(11): 2191-2200. DOI: 10.12449/JCH241111
摘要(1111) HTML (2141) PDF (1873KB)(70)
摘要:
  目的  三结构域蛋白29(TRIM29)参与多种疾病的发生和发展,与部分DNA和RNA病毒复制密切相关,本研究对TRIM29与HBV复制及聚乙二醇干扰素(PEG-IFN)α-2b抗病毒作用之间的关系展开初步讨论。  方法  选取2021年10月—2022年6月在贵州医科大学附属医院感染内科门诊就诊的CHB患者64例,其中未治疗患者34例(CHB组),经PEG-IFN-α- 2b治疗患者30例,体检中心30例健康志愿者作为对照(健康对照组)。收集志愿者年龄、性别、ALT、AST、TBil、DBil、HBV DNA和外周血单个核细胞(PBMC)。采用HepG2和HepG2.2.15细胞作为细胞模型,将TRIM29特异性过表达质粒或siRNA和对照转染至细胞;PEG-IFN-α-2b(0、10、100、1 000和10 000 U/mL)处理HepG2细胞和Huh7细胞;TRIM29特异性si-RNA或阴性对照联合PEG-IFN-α-2b处理HepG2.2.15细胞。ELISA检测HBsAg和HBeAg的浓度,qRT-PCR检测TRIM29和HBV RNA相对表达水平,Western Blot检测STING、p-TBK1、TBK1、pIRF3、IRF3、MX1和IFIT1蛋白表达情况,免疫共沉淀检测TRIM29与STING蛋白相互作用关系。正态分布的计量资料两组间比较采用成组t检验,多组间比较采用单因素方差分析,进一步两两比较采用LSD-t检验。计数资料两组间比较采用χ2检验或Fisher检验。  结果  CHB组患者外周血TRIM29表达明显高于健康对照组(P<0.001)。在细胞实验中,HBsAg、HBeAg和HBV RNA的表达均随TRIM29表达上调而升高,随TRIM29表达下调而降低(P值均<0.05)。TRIM29与STING互相结合,并通过蛋白酶降解STING,与对照组相比,过表达TRIM29对TBK1和IRF3总蛋白无明显变化,STING、p-TBK1和p-IRF3蛋白表达水平均降低(P值均<0.05)。处理HepG2细胞和Huh7细胞的PEG-IFN-α-2b浓度越高,TRIM29蛋白和mRNA的表达水平越低(P值均<0.01)。CHB患者在PEG-IFN-α-2b治疗期间,TRIM29 mRNA表达水平逐渐降低,且早期应答组和无应答组间差异均有统计学意义(P值均<0.05)。在等量PEG-IFN-α-2b处理下,与对照相比,敲低TRIM29后HepG2.2.15细胞的MX1和IFIT1蛋白表达水平明显增高(P值均<0.05)。在PEG-IFN-α-2b治疗早期,CHB患者PBMC中TRIM29表达逐渐降低。  结论  TRIM29靶向并降解STING,通过抑制STING-TBK1-IRF3信号通路促进HBV复制。TRIM29干扰PEG-IFN-α-2b的抗病毒作用,CHB患者PBMC中TRIM29的表达水平可能作为预测患者对PEG-IFN-α-2b治疗应答的指标。
索磷布韦/维帕他韦/伏西瑞韦治疗既往直接抗病毒药物治疗失败的慢性丙型肝炎患者的有效性和安全性
朱梦莹, 俞萍, 葛国洪, 马于琪, 傅熙玲, 常家宝
2024, 40(11): 2201-2204. DOI: 10.12449/JCH241112
摘要(1125) HTML (1907) PDF (691KB)(77)
摘要:
  目的  评估真实世界中索磷布韦/维帕他韦/伏西瑞韦(SOF/VEL/VOX)用于既往接受直接抗病毒药物(DAA)治疗失败的慢性丙型肝炎患者的有效性和安全性。  方法  回顾性研究纳入2020年6月—2023年6月于南京市第二医院、无锡市第五人民医院和镇江市第三人民医院就诊的既往接受DAA抗病毒治疗失败并予以SOF/VEL/VOX(400 mg/100 mg/100 mg/片,1片/d)治疗12周的慢性丙型肝炎患者,观察治疗结束后12周持续病毒学应答(SVR12)情况,并评估生化学指标变化和不良反应发生情况,以评价药物的安全性。计量资料两组间比较采用配对t检验。  结果  共入组36例患者,非肝硬化27例,代偿期肝硬化9例,既往2次及以上DAA治疗失败4例。2例患者完成治疗后失访,余34例患者(94.4%)达到SVR12。入组的36例患者中,最常见的不良事件为瘙痒、恶心、疲劳和头痛;1例(2.78%)患者出现严重不良事件;未出现导致治疗药物停用或患者死亡的不良事件。  结论  SOF/VEL/VOX用于既往接受DAA治疗失败的丙型肝炎患者的挽救性治疗有较高的SVR12,且耐受性和安全性良好。
脂肪性肝病
芪术方对高脂高果糖高胆固醇诱导的非酒精性脂肪性肝病小鼠模型的影响及其机制
陈佳豪, 周振华
2024, 40(11): 2205-2212. DOI: 10.12449/JCH241113
摘要(992) HTML (1999) PDF (4620KB)(72)
摘要:
  目的  探讨芪术方对非酒精性脂肪性肝病(NAFLD)小鼠模型的疗效及作用机制。  方法  60只雄性C57BL/6J小鼠随机分为正常组,模型组,芪术方低(4.75 g/kg)、中(9.50 g/kg)、高剂量组(19.00 g/kg),多唏磷脂酰胆碱组(磷脂组)(228 mg/kg),每组10只。高脂高胆固醇饲料和20%果糖水造模16周后,各组给予相应药物干预,每天给药1次,连续8周。检测血清ALT、AST、TC、TG、LDL;酶联免疫吸附法(ELISA)检测血清游离脂肪酸(FFA)、肿瘤坏死因子-α(TNF-α)、白细胞介素-1β(IL-1β)、超氧化物歧化酶(SOD)、丙二醛(MDA);苏木素-伊红(HE)和油红O染色观察肝组织病理变化;蛋白免疫印迹法(Western Blot)检测微管相关蛋白轻链3B(LC3BⅡ‍/‍Ⅰ‍)、螯合体(p62/SQSTM1)、Beclin-1、动力相关蛋白1(Drp1)表达。实时荧光定量PCR(Real-time PCR)检测Drp1、Beclin-1、p62/SQSTM1 mRNA表达水平。计量资料多组间比较采用单因素方差分析,进一步两两比较采用LSD-t检验。  结果  与正常组比较,模型组血清TG、TC、ALT、AST、LDL、FFA、TNF-α、IL-1β、MDA水平均升高,SOD水平降低(P值均<0.05)。HE染色结果显示,模型组小鼠肝组织可见肝细胞脂肪变及大量脂肪空泡;油红O染色结果显示,模型组小鼠肝细胞内有大量大小不一红色脂滴沉积,油红O染色面积百分比较正常组升高(P<0.05)。Real-time PCR结果显示,与正常组比较,模型组肝组织中Drp1、Beclin-1 mRNA升高,p62/SQSTM1 mRNA降低(P值均<0.05)。Western Blot结果显示,与正常组比较,模型组肝组织中Drp1、Beclin-1、LC3BⅡ‍/‍Ⅰ蛋白表达水平升高,p62/SQSTM1蛋白表达水平降低(P值均<0.05)。与模型组比较,部分剂量芪术方组和磷脂组血清TG、TC、ALT、AST、LDL、FFA、TNF-α、IL-1β、MDA水平均降低,SOD水平升高(P值均<0.05)。与模型组比较,各用药组肝组织脂肪变改善明显,且油红O染色面积百分比降低(P值均<0.05);Drp1、Beclin-1 mRNA降低,p62/SQSTM1 mRNA升高(P值均<0.05);Drp1、Beclin-1、LC3B Ⅱ/Ⅰ蛋白表达水平降低,部分用药组p62/SQSTM1蛋白表达水平升高(P值均<0.05),且芪术方中、高剂量效果更明显(P值均<0.01)。  结论  芪术方改善NAFLD小鼠肝脂质代谢及炎症水平可能与调控肝细胞线粒体自噬有关。
下瘀血汤对非酒精性脂肪性肝病小鼠模型肾损伤的干预作用及其机制
赵鑫, 王知意, 陶乐, 杨广越, 张玮, 吴柳, 马文婷, 陈蒨, 刘旭凌, 刘成
2024, 40(11): 2213-2220. DOI: 10.12449/JCH241114
摘要(999) HTML (1290) PDF (3843KB)(67)
摘要:
  目的  探讨高脂饮食(HFD)诱导非酒精性脂肪性肝病(NAFLD)对小鼠肾脏的影响,以及下瘀血汤对NAFLD小鼠模型的保护作用及其机制。  方法  选取2020年9月—2021年9月在上海中医药大学附属普陀医院健康对照及NAFLD患者各25例,检测总胆固醇(TC)、甘油三酯(TG)、尿素氮(BUN)、肌酐(Cr)及尿酸(UA)水平;将24只雄性C57BL/6小鼠随机分为对照组(LFD组)、高脂组(HFD组)及高脂+下瘀血汤组(XYXD组),每组8只,第13周开始给予下瘀血汤每日1次灌胃至18周末,维持6周。检测各组TC、TG、BUN及Cr水平。HE、油红O染色观察肝脏和肾脏病理变化,免疫组化双染技术检测CD68和α-SMA表达。实时荧光定量PCR检测肾组织固醇调节元件结合蛋白1(SREBP1)、脂肪酸合酶(FASN)、IL-6、TNF-α、结蛋白(Desmin)和α-平滑肌肌动蛋白(α-SMA)的mRNA表达。Western Blot检测SREBP1和TNF-α蛋白水平。计量资料多组间比较采用单因素方差分析,两两比较采用LSD-t检验;两组间比较采用成组t检验。  结果  与健康对照组患者相比,NAFLD患者TC、TG、BUN、Cr、UA水平均升高(P值均<0.05)。与LFD组小鼠相比,HFD组小鼠体质量、TC、TG、BUN、Cr水平均升高(P值均<0.001);与HFD组相比,XYXD显著抑制NAFLD小鼠TC、TG、BUN、CR表达(P值均<0.001)。肝脏病理学显示:HFD组小鼠肝脂肪变及炎症浸润较LFD组显著增加,而XYXD组病变显著减轻。肾脏病理学显示:与LFD组相比,HFD组肾组织炎性浸润明显,脂肪变显著,肾脏胶原形成明显;与HFD组相比,XYXD显著减轻炎症浸润、抑制脂肪变及肾脏胶原形成。实时荧光定量PCR结果显示:与LFD组相比,HFD组肾组织中SREBP1、FASN、IL-6、TNF-α、Desmin和α-SMA的mRNA相对表达水平均显著升高(P值均<0.001),XYXD组较HFD组均显著降低(P值均<0.001)。Western Blot结果显示:与LFD组比较,HFD组SREBP1及TNF-α蛋白表达水平均明显上调(P值均<0.05);与HFD组比较,XYXD组SREBP1及TNF-α蛋白表达水平均明显下调(P值均<0.05)。免疫组化染色结果显示:HFD组α-SMA和CD68阳性染色及双阳性染色较LFD组均显著升高(P值均<0.05),XYXD组较HFD组均显著下降(P值均<0.05)。  结论  HFD可诱导肾脏脂肪变、炎症浸润及胶原形成,下瘀血汤可能通过抑制肾组织巨噬细胞与肌成纤维细胞表达发挥肾脏保护作用。
肝纤维化及肝硬化
失代偿期肝硬化合并急性肾损伤患者入院后30天内死亡的危险因素及列线图预测模型构建
郭雪云, 钟璇, 章婷婷, 陈思海, 张望, 李弼民, 朱萱, 汪安江
2024, 40(11): 2221-2228. DOI: 10.12449/JCH241115
摘要(714) HTML (329) PDF (1318KB)(82)
摘要:
  目的  分析失代偿期肝硬化合并急性肾损伤(AKI)的患者入院后30天内死亡预测因素,同时建立并验证列线图预测模型。  方法  通过南昌大学第一附属医院联众病案管理系统,筛查2015年1月—2020年12月在消化内科和感染科住院的失代偿期肝硬化患者,纳入符合2015年国际腹水俱乐部AKI诊断标准的患者330例,其中训练组193例,验证组137例,通过Cox回归分析影响其死亡的预测因素,建立并验证入院后30天内的死亡风险列线图预测模型。符合正态分布的计量资料2组间比较采用成组t检验,多组间比较采用单因素方差分析,进一步两两比较采用LSD-t检验;不符合正态分布的计量资料2组间比较采用Mann-Whitney U检验,多组间比较采用Kruskal-Wallis H检验。计数资料组间比较采用χ2检验或Fisher精确检验。  结果  失代偿期肝硬化患者中AKI患病率为16.5%。纳入研究的330例患者平均年龄(53.6±12.4)岁,男性占79.1%,入院后30天病死率为50.0%,训练组和验证组病死率分别为46.6%和54.7%。入院时存在慢加急性肝衰竭(ACLF)是AKI 1期进展的独立危险因素(OR=2.571,95%CI: 1.143~5.780, P=0.022)。基于入院时白细胞计数、国际标准化比值、是否有肝性脑病及AKI分期所建立的列线图能较好预测入院后30天死亡风险,训练组和验证组C指数分别为0.680和0.683,且不劣于CTP评分和MELD评分。  结论  ACLF是AKI 1期进展的独立危险因素,建立的列线图预测模型可有效预测患者入院后30天内死亡风险,对于早期识别和管理失代偿期肝硬化合并AKI患者有重要指导意义。
白细胞介素22对肝星状细胞活化的影响及其机制
高君, 陈欢, 刘燕, 张峰, 诸葛宇征
2024, 40(11): 2229-2237. DOI: 10.12449/JCH241116
摘要(1019) HTML (443) PDF (4369KB)(56)
摘要:
  目的  探讨肝星状细胞活化过程中白细胞介素(IL)22发挥的作用及影响机制。  方法  选取人肝星状细胞系LX-2细胞为研究对象,以转化生长因子(TGF)β1诱导LX-2细胞构建肝星状细胞活化模型,以梯度浓度的IL-22处理LX-2细胞,通过Western Blot、qRT-PCR检测活化标志物Ⅰ型胶原蛋白(COL1A1)、α-平滑肌肌动蛋白(α-SMA)表达水平以确定适宜的药物工作浓度、时间;通过Western Blot、qRT-PCR及免疫荧光方法检测经IL-22处理的活化肝星状细胞中成纤维细胞因子诱导早期反应蛋白14(Fn14)、内质网应激(ERS)及其活化标志物水平;以衣霉素(TM)诱导LX-2细胞ERS,通过Western Blot、qRT-PCR检测经IL-22处理后LX-2细胞ERS及其活化标志物水平;使用肿瘤坏死因子样细胞凋亡弱诱导剂(TWEAK)、小干扰RNA分别上/下调Fn14,再检测磷酸化肌醇需求蛋白1α(p-IRE1α)、肌醇需求蛋白1α(IRE1α)、转录因子剪接型X-盒结合蛋白1(XBP1s)、COL1A1和α-SMA基因及蛋白水平;在IL-22处理TGF-β1诱导的LX-2细胞的基础上加用TWEAK上调Fn14,通过Western Blot、免疫荧光方法检测Fn14、ERS及其活化标志物水平。计量资料两组间比较采用成组t检验;多组间比较采用单因素方差分析,进一步两两比较采用Sidak’s多重比较检验。  结果  与TGF-β1组相比,TGFβ1+IL-22组COL1A1、α-SMA的蛋白和mRNA表达水平均下降,且在IL-22浓度为10 ng/mL以上作用24小时时效果更加显著(P值均<0.01);与TGF-β1组相比,TGF-β1+IL-22组Fn14、p-IRE1α、XBP1s表达水平均下降(P值均<0.05);与TM组相比,TM+IL-22组p-IRE1α、XBP1s、COL1A1和α-SMA表达水平均下降(P值均<0.05);与沉默对照(NC)组相比,Fn14 siRNA组p-IRE1α、XBP1s、COL1A1和α-SMA表达水平均下降(P值均<0.05);与正常对照组相比,TWEAK组Fn14、p-IRE1α、XBP1s、COL1A1和α-SMA表达水平均上升(P值均<0.01);与TGF-β1+IL-22组相比,TGF-β1+IL-22+TWEAK组Fn14、p-IRE1α、XBP1s、COL1A1和α-SMA表达水平均上升(P值均<0.05)。  结论  IL-22通过抑制Fn14负调控肝星状细胞ERS进而抑制其活化增殖。
肝脏肿瘤
肝星状细胞通过胱硫醚γ-裂解酶/硫化氢(CSE/H2S)调控肝细胞癌细胞凋亡的作用及其机制
尚宏伟, 马亚楠, 路欣, 吕翎娜, 丁惠国
2024, 40(11): 2238-2245. DOI: 10.12449/JCH241117
摘要(929) HTML (283) PDF (3446KB)(53)
摘要:
  目的  肝星状细胞(HSC)和硫化氢(H2S)信号分子作为肝细胞癌(HCC)微环境中重要的组分,参与调控HCC的发生发展等多种生物学进程。本研究通过HSC与肝癌细胞系共培养,探讨HSC通过分泌H2S参与调控肝癌细胞凋亡的作用及其机制。  方法  以HSC细胞系(LX-2)及肝癌细胞系(HepG2、PLC/PRF/5)为研究对象。RT-qPCR和Western Blot(WB)法检测LX-2中H2S关键合成酶——胱硫醚γ-裂解酶(CSE)mRNA及表达水平;ELISA测定上清液LX-2产生的H2S浓度;二代测序、细胞免疫荧光、染色质免疫沉淀(ChIP)及WB检测H2S(内源性和外源性)作用HepG2和PLC/PRF/5细胞后,JNK/JunB-TNFSF14信号通路基因、结合位点及相关蛋白。Transwell小室将LX-2分别与HepG2和PLC/PRF/5共培养,CCK-8和流式细胞术检测肝癌细胞的细胞活力、凋亡,WB测定H2S-TNFSF14信号通路相关蛋白。所有细胞实验均重复3次。计量资料两组间比较采用成组t检验;多组间比较采用单因素方差分析或重复测量方差分析,进一步两两比较采用Dunnett-t检验。  结果  LX-2主要通过CSE合成H2S,LX-2培养上清液中H2S浓度随着时间延长逐渐增加[(22.89±0.08)pg/mL vs (28.29±0.15)pg/mL vs (36.19±1.90)pg/mL,F=79.63,P<0.05]。LX-2中CSE mRNA水平显著高于CBS mRNA和MPST mRNA(1.008±0.13 vs 0.320±0.014 vs 0.05±0.02, F=80.84,P<0.05)。当CSE被炔丙基甘氨酸(PPG)抑制之后,随着PPG浓度增加,H2S浓度下降(P<0.05)。LX-2分别与HepG2、PLC/PRF/5共培养,随着培养时间延长,HepG2(87.48%±0.82% vs 70.48%±0.641% vs 52.89%±0.57% vs 45.20%±0.69%, F=1 517.13,P<0.001)和PLC/PRF/5(92.41%±0.48% vs 74.10%± 0.73% vs 53.70%±0.60% vs 44.00%± 0.27%,F=2 626.21,P<0.001)细胞活力降低;凋亡增加(HepG2:12.88%±0.64% vs 15.5%±0.16% vs 18.43%±0.37% vs 13.01%±0.58%,F=142.15,P<0.001;PLC/PRF/5:8.51±0.05 vs 12.80±0.33 vs 15.59±0.21 vs 10.72±0.30,F=676.40,P<0.001),第3天最显著。二代测序显示,内源性H2S(LX-2产生)和NaHS(外源性H2S供体)参与调控HepG2中多种基因表达。NaHS和LX-2通过释放H2S,激活肝癌细胞中JNK/JunB信号通路、上调凋亡基因TNFSF14表达,且p-JunB与TNFSF14基因转录调控区域结合增加。  结论  在肝癌微环境中,HSC通过信号分子CSE/H2S,激活了肝癌细胞中JNK/JunB信号通路,TNFSF14表达增加,从而促进了肝癌细胞凋亡。
氨氯地平及左氨氯地平对大鼠体内仑伐替尼药物动力学的影响及其机制
闫彬, 曹格溪, 邓艳茹, 李颖, 董占军, 白万军
2024, 40(11): 2246-2252. DOI: 10.12449/JCH241118
摘要(910) HTML (1355) PDF (1381KB)(61)
摘要:
  目的  研究氨氯地平及左氨氯地平对仑伐替尼药物动力学的影响并探究相关机制。  方法  选取18只雄性SD大鼠随机分为3组,包括仑伐替尼(1.2 mg/kg)组、氨氯地平(1.0 mg/kg)联合仑伐替尼组和左氨氯地平(0.5 mg/kg)联合仑伐替尼组,每组各6只。分别用0.5%羧甲基纤维素钠、氨氯地平及左氨氯地平灌胃液预处理8 d,末次灌胃后给予仑伐替尼,并按照规定的采血时间点眼内眦静脉丛采血。采用超高效液相色谱串联质谱(UPLC-MS/MS)法测定大鼠血浆中仑伐替尼的药物浓度,非房室模型计算药物动力学参数。采用RT-qPCR检测大鼠肝组织中细胞色素P450 3A1(CYP3A1)、P-糖蛋白(P-gp)和乳腺癌耐药蛋白(BCRP)mRNA表达。符合正态分布的计量资料多组间比较采用单因素方差分析,进一步两两比较采用Dunnett-t检验;不符合正态分布的计量资料多组间比较采用Kruskal-Wallis H检验。  结果  3组间药时曲线下面积AUC0-∞F=4.567,P<0.05)、清除率CLz/FF=5.038,P<0.05)和峰浓度CmaxF=11.667,P<0.01)比较差异均存在统计学意义(P值均<0.05),与仑伐替尼组比较,氨氯地平联合仑伐替尼组AUC0-∞升高36.1%(P<0.05)、CLz/F下降26.1%(P<0.05)、Cmax升高56.7%(P<0.01),左氨氯地平联合仑伐替尼组Cmax升高37.7%(P<0.05);RT-qPCR结果显示,3组间CYP3A1、P-gp和BCRP mRNA的表达差异均有统计学意义(F值分别为10.160、5.350、5.237,P值均<0.05),与仑伐替尼组比较,氨氯地平联合仑伐替尼组大鼠肝脏CYP3A1、P-gp和BCRP mRNA表达水平明显下降(P值均<0.05),而左氨氯地平联合仑伐替尼组大鼠肝脏中CYP3A1 mRNA表达水平也明显下降(P<0.05)。  结论  氨氯地平可以增加仑伐替尼的体内暴露量,作用机制可能与抑制肝脏中CYP3A1、P-gp和BCRP的mRNA表达有关;而左氨氯地平仅增加仑伐替尼的峰浓度。
胆道疾病
原位肝移植术后胆道狭窄的危险因素及预后分析
孔德财, 张小静, 员阳光, 段昊雨, 叶军锋
2024, 40(11): 2253-2259. DOI: 10.12449/JCH241119
摘要(720) HTML (218) PDF (861KB)(69)
摘要:
  目的  探讨原位肝移植术后2年内发生胆道狭窄的危险因素并进行生存分析。  方法  回顾性分析吉林大学第一医院肝移植中心2014年1月—2022年1月495例实施的肝移植手术患者的资料。根据肝移植术后两年内是否发生胆道狭窄,将495例患者分为胆道狭窄组(n=89)和非胆道狭窄组(n=406),进行胆道狭窄的危险因素和预后分析。正态分布的计量资料两组间比较采用成组t检验;偏态分布的计量资料两组间比较采用Mann-Whitney U检验。计数资料组间比较采用χ2检验。应用Cox单因素和多因素回归分析进行危险因素分析。应用Kaplan-Meier法进行生存分析。  结果  受体性别(HR=1.808,95%CI:1.055~3.098,P=0.031)、受体术前总胆红素(HR=1.002,95%CI:1.001~1.003,P=0.001)、冷缺血时间(HR=1.003,95%CI:1.001~1.005,P=0.007)、受体既往腹部手术史(HR=3.851,95%CI:2.273~6.524,P<0.001)和供体受体胆管不匹配(HR=1.962,95%CI:1.041~3.698,P=0.037)是移植术后2年内发生胆道狭窄的独立危险因素。通过中位随访期为4.09年的随访,肝移植术后患者的1、3和5年生存率分别为92.7%、80.5%和75.4%。肝移植术后2年内发生的胆道狭窄对原位肝移植患者的生存影响无统计学意义。  结论  受体性别、受体术前总胆红素、冷缺血时间、受体既往腹部手术史和供体受体胆管不匹配是移植术后2年内发生胆道狭窄的独立危险因素。肝移植术后2年内发生的胆道狭窄并不影响肝移植患者的生存期。
CXC型趋化因子配体10与12在胆囊癌组织中的表达水平及在肿瘤侵袭中的作用机制
张博华, 徐艳, 张松, 胡华
2024, 40(11): 2260-2265. DOI: 10.12449/JCH241120
摘要(770) HTML (332) PDF (2736KB)(53)
摘要:
  目的  探讨CXC型趋化因子配体10(CXCL10)和12在胆囊癌组织中的表达水平及其参与肿瘤侵袭的机制。  方法  选择2020年4月—2023年4月在中国人民解放军中部战区总医院手术切除的56例胆囊癌患者肿瘤组织及癌旁组织标本,使用RT-PCR法检测癌组织及癌旁组织CXCL10 mRNA、CXCL12 mRNA表达,分析患者癌组织中CXCL10 mRNA、CXCL12 mRNA表达与患者临床病理参数的关系。使用人胆囊癌细胞株GBC-SD,构建CXCL10、CXCL12低表达胆囊癌细胞,CCK-8法检测CXCL10、CXCL12低表达对胆囊癌细胞株增殖的影响,Transwell检测CXCL10、CXCL12低表达对胆囊癌细胞株侵袭能力的影响,并采用Western Blot法检测胆囊癌细胞PI3K/Akt通路表达情况。计量资料两组间比较采用配对t检验或成组t检验;多组间比较采用单因素方差分析,进一步两两比较采用LSD-t检验。  结果  在胆囊癌患者中,癌组织CXCL10、CXCL12 mRNA相对表达量均显著高于癌旁组织(1.857±0.315 vs 1.024±0.203、2.038±0.374 vs 1.064±0.221,t值分别为16.342、16.778,P值均<0.05)。不同TNM分期、有无淋巴结转移、有无远处转移以及不同肿瘤直径患者的CXCL10、CXCL12 mRNA比较差异均有统计学意义(P值均<0.05)。CXCL10:si-CXCL10组细胞CXCL10 mRNA相对表达量、CXCL10蛋白表达、CCK-8吸光值、细胞迁移数量、p-PI3K及p-Akt蛋白表达均显著低于对照组和si-RNA组(P值均<0.05);CXCL12:si-CXCL12组细胞CXCL12 mRNA相对表达量、CXCL12蛋白表达、CCK-8吸光值、细胞迁移数量、p-PI3K及p-Akt蛋白表达均显著低于对照组和si-RNA组(P值均<0.05)。  结论  胆囊癌组织中的CXCL10及CXCL12表达升高,抑制CXCL10、CXCL12表达后,胆囊癌细胞增殖、侵袭受到明显抑制,其机制可能与抑制PI3K/Akt通路磷酸化有关。
胰腺疾病
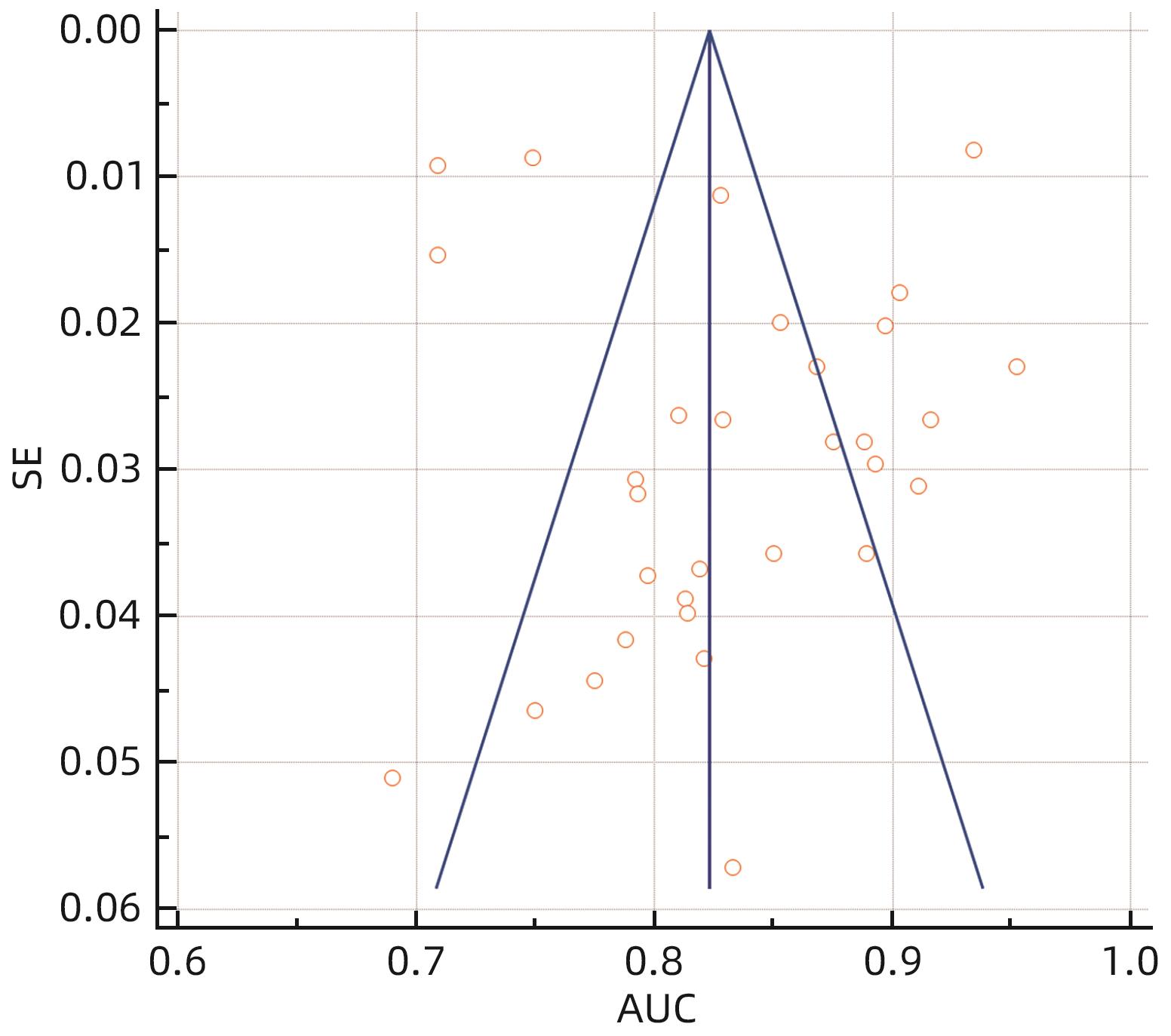
胰十二指肠切除术后胰瘘风险预测模型的系统评价与Meta分析
蒲在春, 贾平, 刘娟, 粟宇霜, 王丽, 张勤, 郭丹阳
2024, 40(11): 2266-2276. DOI: 10.12449/JCH241121
摘要(1166) HTML (512) PDF (2569KB)(72)
摘要:
  目的  系统评价胰十二指肠切除术后胰瘘(POPF)风险预测模型,为临床筛选应用POPF相关风险模型提供参考。  方法  本研究根据PRISMA指南完成,PROSPERO注册号:CRD42023437672。计算机检索PubMed、Scopus、Embase、Web of Science、Cochrane Library、中国知网、维普网、万方、中华医学期刊全文数据库和中国生物医学文献数据库公开发表的胰十二指肠切除POPF风险预测模型构建的研究文献,检索时限为建库至2024年4月26日。采用PROBAST工具评价文献质量,RevMan 5.4、MedCalc软件进行Meta分析。  结果  共纳入36篇文献、20 119例患者,胰十二指肠切除POPF发生率为7.4%~47.8%。36篇文献中,共构建55个风险预测模型,受试者工作特征曲线下面积(AUC)为0.690~0.952,其中52个模型AUC>0.7。文献质量评价结果均为高偏倚风险和适用性好。采用MedCalc软件对模型预测性能AUC进行统计学分析,合并的AUC为0.833(95%CI:0.808~0.857)。Meta分析显示:BMI、术后第1天引流液淀粉酶、术前血清白蛋白、胰管直径、胰腺质地、脂肪评分、肿瘤位置、失血量、性别、手术时间、主胰管指数、胰腺CT值是POPF的预测因子(P值均<0.05)。  结论  目前胰十二指肠切除POPF风险预测模型仍处于探索阶段,大部分预测模型的校准方法缺失,缺少外部验证,仅仅采用单因素分析筛选变量,偏倚风险较高,未来还需完善模型构建方法,以开发出预测准确度更高的风险预测模型。
不可逆电穿孔联合免疫治疗对不可切除胰腺癌有效性和安全性的Meta分析
叶舰, 杨峻峰, 杜丽文, 刘建生
2024, 40(11): 2277-2282. DOI: 10.12449/JCH241122
摘要(857) HTML (369) PDF (1024KB)(65)
摘要:
  目的  系统评价不可逆电穿孔(IRE)联合免疫治疗对于不可切除胰腺癌患者的安全性和有效性。  方法  本研究根据PRISMA指南完成,PROSPERO注册号:CRD42024531984。检索PubMed、Embase、Cochrane Library、Web of Science、中国知网、万方和维普等数据库从建库至2024年2月发表的关于IRE联合免疫治疗不可切除胰腺癌的相关文献。按照设定的纳入和排除标准筛选文献并提取数据,评估文献质量。采用Review Manager 5.3和Stata 17.0软件进行Meta分析。  结果  最终纳入6篇研究,其中3篇前瞻性研究,2篇回顾性研究,1篇随机对照试验。共计376例不可切除胰腺癌患者,其中IRE治疗组222例,IRE联合免疫治疗组154例。Meta分析结果显示,IRE联合免疫治疗相较于IRE治疗组,能够明显提高患者的无进展生存期(HR=0.82,95%CI:0.72~0.92,P=0.001),延长总生存期(HR=0.86,95%CI:0.80~0.93,P=0.000 1),以及增加患者体内T淋巴细胞计数(MD=217.93,95%CI:192.87~242.99,P<0.000 01),提高患者机体免疫功能。但是在降低患者不良事件发生率(OR=1.43,95%CI:0.76~2.72,P=0.27)及提高患者疾病客观缓解率(OR=1.49,95%CI:0.87~2.56,P=0.15)方面差异均无统计学意义。  结论  IRE联合免疫治疗安全有效,可以明显提高不可切除胰腺癌患者总生存期与无进展生存期,增强患者免疫功能。
病例报告
经窦道Foley导尿管治疗胰十二指肠切除术后复杂胰瘘伴静脉大出血1例报告
付裕, 王洋, 韩万斌, 周荣幸
2024, 40(11): 2283-2287. DOI: 10.12449/JCH241123
摘要(839) HTML (328) PDF (1087KB)(61)
摘要:
目前,对于胰十二指肠切除术后胰瘘伴出血的治疗,血管介入和手术是主要的治疗手段,但以上治疗方法都存在一定的弊端,例如手术后出现再次胰瘘、出血、腹腔感染等并发症,介入治疗难以发现出血部位等。本文报道1例经引流管窦道置入Foley导尿管球囊压迫治疗胰十二指肠切除术后复杂性胰瘘伴静脉大出血患者。经导尿管球囊加压止血及有效引流,患者出血停止,消化道瘘痊愈,无胰腺假性囊肿、肠缺血、门静脉高压等并发症。
综述
肝活检在非酒精性脂肪性肝病诊断和临床试验中的价值
葛启超, 陆伦根
2024, 40(11): 2288-2292. DOI: 10.12449/JCH241124
摘要(800) HTML (559) PDF (596KB)(77)
摘要:
非酒精性脂肪性肝病(NAFLD)构成一系列以不同程度的肝细胞损伤、脂肪积聚、炎症和纤维化为特征的组织学病变。目前,肝活检被认为是评估肝脂肪变性、炎症程度和纤维化的“金标准”,同时也是NAFLD精准分级的基石。本文就肝活检在NAFLD相关临床诊断、分期及临床试验中的应用价值作一综述。
纤维化非酒精性脂肪性肝炎无创诊断的研究进展
冯巩, 孔荣耀, 王嘉学, 吴天悦, 武晓慧, 王菊宁, 严琴琴, 弥曼
2024, 40(11): 2293-2299. DOI: 10.12449/JCH241125
摘要(977) HTML (344) PDF (694KB)(88)
摘要:
非酒精性脂肪性肝病(NAFLD)患者中有一部分可发展为非酒精性脂肪性肝炎(NASH),当NASH的纤维化程度F≥2且NAFLD活动度评分≥4时,该阶段的NASH被称为纤维化NASH,是药物临床试验中的重点关注对象。目前肝组织活检是评估肝组织学变化的金标准,但因其有创性限制了临床上的应用,因此开发纤维化NASH的非侵入性检测方法显得尤为重要。本文总结了近年来针对纤维化NASH的新型无创诊断方法的相关研究成果,阐述了新型诊断方法对纤维化NASH预测的现状、面临的挑战和未来的发展前景。
内质网应激在非酒精性脂肪性肝病中的作用及相关靶向治疗
李岫滟, 雷娜, 宋虹霏, 曾玲, 王东, 穆杰
2024, 40(11): 2300-2305. DOI: 10.12449/JCH241126
摘要(1804) HTML (549) PDF (1161KB)(87)
摘要:
非酒精性脂肪性肝病(NAFLD)是以肝脂肪变性为主要特征的一系列疾病谱的概括,是一种代谢相关性疾病,也是肝纤维化、肝硬化和肝癌的重要风险因子。内质网是调节脂代谢的核心场所,而非折叠蛋白反应是内质网应激(ERS)的重要过程。基于内质网在代谢相关疾病中的重要应激作用,本文将从ERS角度,探寻其与NAFLD之间的影响机制,对NAFLD病理发展过程中脂质代谢、炎症反应、细胞死亡、纤维化及ERS靶向治疗的相关研究进展进行综述。
晚期肝细胞癌的系统治疗
徐家豪, 尹东旭, 李宇辰, 陈富杰, 王明达, 杨田
2024, 40(11): 2306-2314. DOI: 10.12449/JCH241127
摘要(1605) HTML (398) PDF (1021KB)(299)
摘要:
肝细胞癌是全球范围内发病率和死亡率前列的恶性肿瘤。随着分子生物学和肿瘤免疫学的进步,以酪氨酸激酶抑制剂(如索拉非尼、仑伐替尼等)为代表的分子靶向药物和以程序性死亡受体-1/程序性死亡配体-1单抗为代表的免疫治疗为晚期肝细胞癌患者带来福音。免疫治疗联合抗血管生成治疗可进一步提高疗效。此外,立体定向放疗、局部治疗与系统治疗的优化整合有望使得患者获益最大化。未来,深入理解肝细胞癌异质性,发展精准分子分型和个体化治疗,建立多学科协作诊疗体系,系统治疗有望实现晚期肝细胞癌的长期管理。本文就晚期肝细胞癌系统治疗的研究现状和进展作一综述。
自噬介导肝细胞癌耐药的相关机制
张润兵, 史婷婷, 伍杨, 张久聪, 郑晓凤
2024, 40(11): 2315-2319. DOI: 10.12449/JCH241128
摘要(742) HTML (238) PDF (866KB)(53)
摘要:
肝细胞癌(HCC)治疗抵抗是制约其疗效的重要因素。自噬是一种多步骤、多靶点的过程,与肿瘤细胞的增殖和凋亡密切相关。同时,自噬与肿瘤治疗抗性之间也存在显著串扰。因此,自噬可能是肿瘤细胞在临床干预后阻碍细胞死亡的关键因素之一。转化生长因子-β、上皮间充质转化、长链非编码RNA是导致HCC耐药的重要因素。本文从转化生长因子-β、上皮间充质转化及长链非编码RNA这三个角度,探讨其介导复杂的分子网络诱导自噬的发生而影响HCC耐药性的可能机制,为提高HCC治疗敏感性探索新的思路。
肿瘤坏死因子α在肝细胞癌发生发展中的作用
朱玲玲, 张亚妮, 史婷婷, 伍杨, 高春, 于晓辉, 何昱静, 张久聪
2024, 40(11): 2320-2325. DOI: 10.12449/JCH241129
摘要(934) HTML (346) PDF (1143KB)(60)
摘要:
肿瘤坏死因子α(TNF-α)通过TNF受体介导的信号通路,参与调节肝细胞癌(HCC)细胞的增殖、侵袭、迁移乃至化疗耐药等多个生物学过程。同时,TNF-α还可发挥诱导HCC细胞凋亡的作用。部分TNF-α抑制剂已被证实可抑制HCC进展,延长生存时间。目前,TNF-α在HCC中的潜在作用机制尚未完全阐明,探究TNF-α与HCC的相互作用有益于更好地确定HCC的潜在治疗靶点。本文总结TNF-α在HCC中作用机制的最新研究进展,并介绍以TNF-α为靶点治疗HCC的可能性,以期为HCC的防治和药物研发提供理论依据及参考。
黄连素对肝脏疾病的防治作用及其机制
王慧丽, 秦文昊, 杨档档, 宁雅倩, 林杉, 代崧霖, 胡冰
2024, 40(11): 2326-2331. DOI: 10.12449/JCH241130
摘要(2260) HTML (1194) PDF (972KB)(84)
摘要:
黄连素是临床常用的清热解毒药,目前常规被用于治疗细菌性胃肠炎、腹泻等消化道疾病。但近期多项研究表明,黄连素可通过调控腺苷酸活化蛋白激酶、转化生长因子-β等蛋白通路及改变肠道菌群构成,对自身免疫性肝炎、病毒性肝炎、非酒精性脂肪性肝病及肝癌等疾病产生治疗作用,不仅为这些疾病的治疗提供新的药物选择,扩展了黄连素的潜在适应证范围,也为后续类似药物的研发提供了线索。本文旨在总结黄连素对各类肝脏疾病的治疗作用及其机制,为临床的有效应用提供参考。
铜死亡的发生机制及在肝脏疾病中的作用
朱明强, 谢星, 廖启成, 何晓, 丁佑铭, 王小华
2024, 40(11): 2332-2337. DOI: 10.12449/JCH241131
摘要(1199) HTML (1736) PDF (1108KB)(102)
摘要:
铜死亡是依赖于细胞内铜积累触发线粒体脂酰化蛋白的聚集和铁硫簇蛋白不稳定的新型细胞死亡方式,其作用机制不同于自噬、铁死亡、细胞焦亡、坏死性凋亡等。铜死亡与肝癌发生及抗肿瘤药物耐药、遗传性肝脏疾病、非酒精性脂肪性肝病、病毒性肝炎和肝硬化等多种肝脏疾病的进展密切相关。本文总结了铜死亡的发生机制及在肝脏疾病中的作用和进展,旨在为肝脏疾病的进一步研究与治疗提供参考。
超声内镜在胆管癌诊治中的应用进展
宋红召, 李彤彤, 李喆楠, 王军民
2024, 40(11): 2338-2344. DOI: 10.12449/JCH241132
摘要(837) HTML (387) PDF (657KB)(72)
摘要:
超声内镜既可以通过内镜直接观察消化道腔内的形态,又可以进行实时的超声动态扫描,获得管腔的层次以及周围脏器的组织结构状态。随着超声内镜的广泛应用以及技术上的不断完善,人们逐渐认识到了其在胆管癌诊治中的重要作用,本文就超声内镜在胆管癌诊治中的应用作一系统性的综述。
国外期刊精品文章简介
Hepatology|寨卡病毒RNA对急性肝炎和细胞因子风暴的干预作用
2024, 40(11): 2182-2182. DOI: 10.12449/JCH2411.gwqkjpwzjj1
摘要(375) HTML (169) PDF (1244KB)(34)
摘要:
Journal of Hepatology|免疫检查点抑制剂治疗对癌症患者乙型肝炎功能性治愈的影响
2024, 40(11): 2237-2237. DOI: 10.12449/JCH2411.gwqkjpwzjj2
摘要(413) HTML (179) PDF (1225KB)(49)
摘要:
Hepatology|肝细胞癌的综合泛素化修饰组学特征
2024, 40(11): 2245-2245. DOI: 10.12449/JCH2411.gwqkjpwzjj3
摘要(455) HTML (196) PDF (832KB)(60)
摘要:
消息
《临床肝胆病杂志》2025年征稿征订启事
2024, 40(11): 2200-2200.
摘要(225) HTML (180) PDF (849KB)(33)
摘要:
《临床肝胆病杂志》15篇论文获评“2024年度领跑者5000(F5000)——中国精品科技期刊顶尖学术论文”
2024, 40(11): 2212-2212.
摘要(233) HTML (167) PDF (838KB)(24)
摘要:
《临床肝胆病杂志》综合评价总分在消化病学类核心期刊中连续6年排名第一
2024, 40(11): 2276-2276.
摘要(231) HTML (124) PDF (1211KB)(22)
摘要:
《临床肝胆病杂志》主编高沿航入选“2024 年度吉林省高校科技期刊首届优秀主编案例”
2024, 40(11): 2344-2344.
摘要(240) HTML (169) PDF (827KB)(21)
摘要:
致谢
本期审稿专家
2024, 40(11): 2299-2299. DOI: 10.12449/JCH2411.zhixie
摘要(252) HTML (133) PDF (817KB)(44)
摘要: